Evolutionary Biology

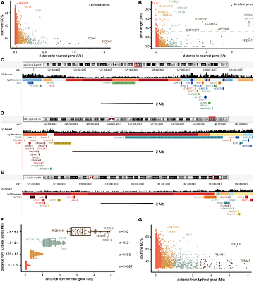
Root-level loss of immunoglobulin and B-cell immune genes in clingfishes
Avatar
librarian
39 views
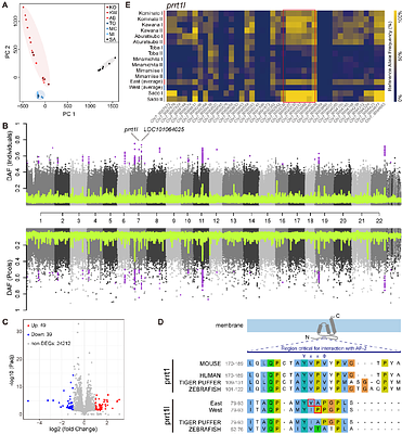
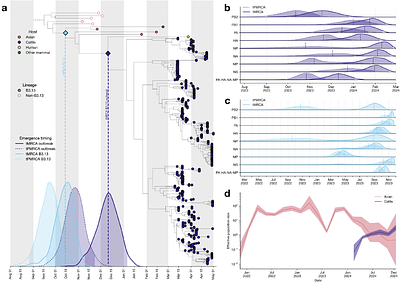
Molecular epidemiology of the globally spreading genetic lineage IV of peste des petits ruminants virus
Avatar
Arnaud Bataille
28 views
Population genomics of nicotinic acetylcholine receptors in Anopheles funestus reveals rapid evolution of the α9 and β2 subunits within a constrained gene family
Avatar
librarian
29 views
Evolution of an Aurora Kinase A Inhibitor from an Essential tRNA Synthetase
Avatar
librarian
27 views
Predator adaptation to single prey species yields positive specialization and multiple forms of diversification
Avatar
librarian
27 views
Distribution and heritable shell differentiation among populations of the sole lymnaeid snail across freshwater habitats of southern Patagonia
Avatar
Micaela Müller Baigorria
28 views
Reproductive Trade-offs in Caribbean Corals: Plasticity Accelerates While Fragmentation Delays Reproductive Capacity
Avatar
AC Vinton
26 views
Large-scale genomic rearrangements are a potential explanation for reproductive isolation in the Pogonomyrmex dependent-lineage system
Avatar
librarian
27 views
Allometric correlates of heat tolerance in birds: A test using quail breeds with extreme size variation
Avatar
librarian
23 views
Historically Small Population Size Limits Purging of Deleterious Mutations in a Conservation-Reliant Species, the Kirtlands Warbler
Avatar
Anna María Calderón
29 views
Can public good producing subclones invade a population of non-producers?
Avatar
Svyatoslav Tkachenko
24 views
Female reproductive fluid evolves rapidly to favor conspecific sperm
Avatar
librarian
22 views
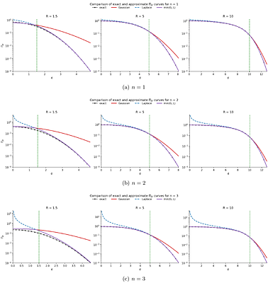
The Joint Impact of Deleterious Mutations, Dominance, and Gene Flow on Linked Neutral Variation in Structured Populations
Avatar
Pierre Lesturgie
23 views
Loss of Adaptive Capacity Drives Climate Vulnerability Across Taxonomic Scales in an Alpine Specialist Species Complex
Avatar
librarian
26 views
Simulated microgravity alters short-term evolutionary trajectories of Orsay virus in Caenorhabdidits elegans
Avatar
librarian
28 views
Structural modularity of receptor-binding proteins underlies host-range strategy diversification in Klebsiella pneumoniae phages
Avatar
Vyshakh Panicker
27 views
Distribution of prophage-encoded Pas sRNAs across pathogenic Escherichia coli
Avatar
librarian
30 views
A mosaic of genomic architectures underpins parasitism loss in a jawless vertebrate
Avatar
librarian
29 views
Of Brobdingnag and Lilliput, or how the area of an island may determine the size of the bodies and genomes that inhabit it, along with their mutation rates
Avatar
librarian
28 views
Outbreak of H9N2 avian influenza viruses in lesser rhea in Peru, June-July 2025
Avatar
librarian
26 views
A new method based on genome alignments provides a highly resolutive target enrichment set for weevils (Coleoptera, Curculionoidea)
Avatar
librarian
27 views
Coevolution and synchronized evolutionary rates in aphid dual endosymbiosis
Avatar
librarian
27 views
Phenotypic integration and morph-specific strategies in a colour-polymorphic lizard, Ctenophorus pictus.
Avatar
librarian
28 views
Extremely low effective population size in a captive-bred population: partial mitigation through management practices
Avatar
librarian
29 views
Origins of eukaryotic metabolism
Avatar
Carlos Santana-Molina
26 views
Reinforcement influences the ability of cryptic female choice to exert conspecific sperm precedence in hybridizing Atlantic salmon (Salmo salar) and brown trout (Salmo trutta)
Avatar
librarian
26 views
Testing the null model for polyandry: the need to breed explains multiple mating and constrains trading-up
Avatar
librarian
28 views
Scaling and ecomorphology of lagomorph body shape and appendicular skeleton
Avatar
Chris Law
28 views
Sacrificial mothers: increased matrotrophy is associated with reduced maternal longevity across chondrichthyans and mammals
Avatar
Davis Laundon
29 views
From diminishing returns to entrenchment: a unifying theory of epistasis along adaptive walks revealed by Fisher's geometric model
Avatar
Arnaud Maillard
34 views
Predictable adaptive evolution of a phage endolysin through substrate recognition optimization
Avatar
librarian
27 views
Prokaryotic Pangenomes Are Bet-Hedging Devices
Avatar
James McInerney
33 views