Synthetic Biology

CyanOperon: an operon building expansion for the CyanoGate MoClo toolkit
Avatar
Alistair McCormick
6 views
A portable orthogonal replication system enables continuous gene evolution near the biological speed limit
Avatar
Rongzhen Tian
12 views
Nucleotide-level chemical reaction network modeling enables quantitative prediction of reconstituted cell-free expression system
Avatar
Zoila Jurado
8 views
Programmable nanobody circuits for cell selection
Avatar
librarian
15 views
TargetMITO: A rule-based model for generating highly functional synthetic mitochondrial targeting sequence in yeast
Avatar
librarian
10 views
Heterologous Rieske non-heme iron monooxygenases enable efficient microbial conversion of lignin guaiacol to adipic acid
Avatar
Stephen Wallace
9 views
Metabolic engineering of Escherichia coli strains for the in vivo synthesis of GP-mediated oligosaccharides
Avatar
Fabien Létisse
7 views
Boosted cell-free gene expression for robust signal readout from a single-copy DNA template in microdroplets
Avatar
librarian
17 views
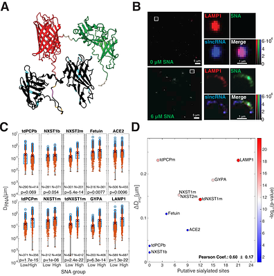
High avidity phase-separated RNA-protein sialogranules sense lectins and inhibit influenza infection
Avatar
librarian
19 views
A Scalable Design for Proximity-Inducing Molecules
Avatar
librarian
19 views
Programmable RNA detection generates DNA barcodes for multiplexed phage-host interaction screening
Avatar
librarian
10 views
Spatial pattern formation as a consequence of Protease Competition
Avatar
librarian
11 views
EnzFinder: a sustainable alternative to chemical synthesis
Avatar
Nishtha Pandey
12 views
Outpacing E. coli: Development of Vibrio natriegens as a Next-Generation Cloning Host
Avatar
Matthew Weinstock
11 views
A toolkit for programmable transcriptional engineering across eukaryotic kingdoms
Avatar
librarian
13 views
Using a GPT-5-driven autonomous lab to optimize the cost and titer of cell-free protein synthesis
Avatar
Yunxin Joy Jiao
17 views
Scalable probe-based single-cell transcriptional profiling for virtual cell perturbation mapping and synthetic biology phenotyping
Avatar
librarian
23 views
A Multiscale Model of Collective Decision-Making in Hybrid Aspen Tree Tissues Describes Bud-Dormancy Break
Avatar
librarian
24 views
Topological Environment in Genetic and Metabolic Networks
Avatar
librarian
17 views
Fine-tuned synthetic transcription factors for production of 3' phosphoadenosine-5'-phosphosulfate in yeast
Avatar
librarian
18 views
Development of a Fluorescent RNA Biosensor for Dual Detection of cGAMP and c-di-GMP Signals in Live Bacteria
Avatar
librarian
27 views
Genome Position Does Not Impact Transgene Expression Efficiency in the Ancient Red Alga Cyanidioschyzon merolae
Avatar
librarian
23 views
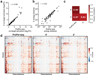
Quantitative modeling reveals sources of variability in transcriptional activation assays
Avatar
librarian
31 views
A Yeast Surface Display Platform for Screening Dimeric Mammalian Receptors
Avatar
librarian
25 views
Engineered Allosteric RNA Editors Enable Compact, Stimulus-Responsive Post-Transcriptional Circuits
Avatar
librarian
25 views
Cross-strain transferability of CRISPRi systems and design rules from laboratory to clinical Escherichia coli strains
Avatar
librarian
25 views
Encapsulation in a bacterial microcompartment shell improves thermal stability of a glycolytic enzyme
Avatar
librarian
28 views
Protein-only centromeric chromatin assembly streamlines human artificial chromosome formation
Avatar
librarian
29 views
Machine-learning-driven prediction and design of intrinsic transcription terminators
Avatar
librarian
28 views
An integrated synthetic biology and robotics approach for neutralising landmines in post-war communities
Avatar
librarian
30 views
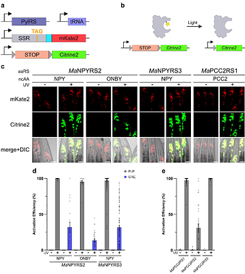
Expanding the Genetic Code of an Animal with Two Non-Canonical Amino Acids
Avatar
Sebastian Greiss
33 views