Cancer Biology

β-Hydroxybutyrate elicits divergent metabolic responses between MCF-7 and T47D ER+ breast cancer cells under glucose restriction
Avatar
Michael Weichhaus
13 views
MYC overexpression drives poor prognosis and differential sensitivity to treatments according to TP53 status in chronic lymphocytic leukemia
Avatar
María Hernández-Sánchez
16 views
Cell line-dependent effects of spheroid formation method on drug response in melanoma models
Avatar
Akvilė Žilytė
16 views
Compact serum miRNA qPCR model for pancreatic cancer discrimination with independent and clinical validation
Avatar
Yoshitake Sano
22 views
Functional T cells trapped behind a stromal wall: a Brake-with-Wall phenotype redefines pancreatic adenocarcinoma immunotherapy resistance
Avatar
Jeong-Soon Yong
14 views
The miR-221-5p/RAD18/RAD51 axis regulates DNA damage tolerance and homologous recombination to drive platinum resistance in ovarian cancer.
Avatar
Komaraiah Palle
17 views
Ablation of glypican-3 enhances radiosensitivity in liver cancer by prolonging G2/M arrest and activating the ATM/CHK2 pathway
Avatar
Joon-Yong Chung
53 views
Neuroendocrine-like/EMT dedifferentiation mediates resistance to EGFR inhibitors via the NRG1/HER3 axis
Avatar
Mattia Lauriola
17 views
Inhibition of the Adenosine pathway activates the immune response against Mesothelioma.
Avatar
Brittany Magalis
20 views
Efficacy evaluation of glasedgib Sonic Hedgehog pathway inhibition with or without inotuzumab in B-ALL cells using a new co-culturing system model and a validated chemosensitivity assay
Avatar
Cecilia Yeung
18 views
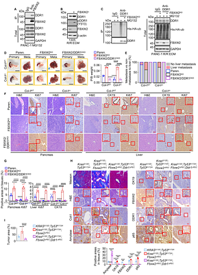
Tumor-associated tissue-resident macrophages drive pancreatic cancer progression through IGF1-IGF1R signaling
Avatar
Naoki Tanimizu
17 views