Physiology

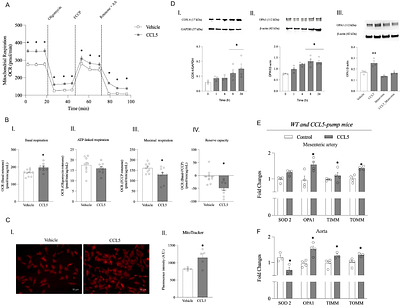
Estrogen-Nitric Oxide Signaling Modulates Mitochondrial Dynamics and Endothelial Lipid Handling to Protect Against Early Atherosclerosis
Avatar
Amarylis Wanschel
7 views
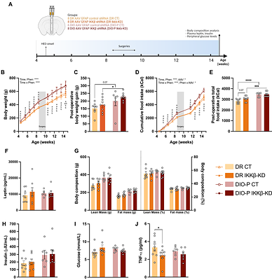
Depletion of astrocyte inflammatory pathway in the arcuate nucleus of the hypothalamus is sufficient to prevent the diet-induced metabolic alterations of polygenically predisposed obese rats
Avatar
Christelle Le Foll
8 views
Resolving the Deep Sleep Dual Indeterminacy Problem: Context-Dependent Slow-Wave Activity Modeling Predicts Neurobehavioral Fatigue Where Clinical Sleep Modeling Fails
Avatar
Shashaank Vattikuti
20 views
Molecularly defined subpopulations of leptin receptor neurons dissociate the control of food intake from blood pressure
Avatar
Martin Myers, Jr.
19 views
Unravelling the memory of the extracellular matrix using MASH-derived decellularized scaffolds
Avatar
Gabriel Reis Pinto
21 views
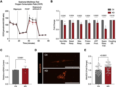
Chronic cold exposure induces plasticity of mitochondrial calcium uptake in beige and brown fat of UCP1-deficient mice.
Avatar
Casandra Chamorro
25 views