FM-GPT: Bayesian fine mapping for phenome-wide transcriptome-wide association studies

Avatar
Poster
Voice is AI-generated
Connected to paperThis paper is a preprint and has not been certified by peer review

FM-GPT: Bayesian fine mapping for phenome-wide transcriptome-wide association studies

Authors

Canida, T.; Ye, Z.; Wang, S.-H.; Huang, H.-H.; Pan, Y.; Liang, M.; Chen, S.; Ma, T.

Abstract

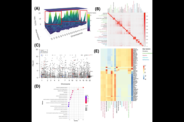
Transcriptome-wide association studies (TWAS) integrate genome wide association studies with expression quantitative trait locus reference panels to identify genes associated with traits of interest. However, linkage disequilibrium and correlated gene expression can induce spurious TWAS signals, motivating fine mapping methods to prioritize putatively causal genes within associated loci. The rapid growth of large-scale phenomic resources (e.g. electronic health records (EHRs)) has shifted genetic studies from single-trait analyses to phenome-wide investigations that jointly evaluate many closely related phenotypes. We introduce FM-GPT (Fine-mapping of causal Genes for Phenome-wide Transcriptome-wide association studies), a novel Bayesian fine mapping method for prioritizing causal genes across multiple correlated phenotypes with potentially mixed outcome types (e.g., binary, count or continuous) in phenome-wide TWAS. FM-GPT performs gene-guided dimension reduction of the phenotypes and reveals pleiotropic or phenotype-specific effects of the identified genes. In simulations, FM-GPT identified true causal genes more accurately than other fine mapping methods while controlling false positives. We applied FM-GPT to two applications using data from UK Biobank: a brain-wide genetic analysis of MRI data derived regional cortical thickness measures and a phenome-wide genetic analysis of clinical phenotypes derived from EHR data. FM-GPT greatly narrowed down the set size of putatively causal genes and identified: 1. genes with pleiotropic effects on regional cortical thickness across the cerebral cortex, including five genes BCAS3, LRRC37A, NOS2P3, ARL17B and UBB on chromosome 17 regulating neuronal morphology and cortical organization; and 2. genes that influence multiple medical conditions across the circulatory, metabolic, digestive, respiratory and genitourinary systems, revealing two major axes of variation among these conditions that point to a potential trade-off in gene regulation between immune and metabolic functions. These results highlight FM-GPT's power to disentangle complex gene-phenotype relationships in large-scale phenome-wide studies, uncovering shared biological mechanisms across diverse human traits and advancing translational and comorbidity research.

Follow Us on

0 comments

Add comment