GPerturb: Gaussian process modelling of single-cell perturbation data

Avatar
Poster
Voice is AI-generated
Connected to paperThis paper is a preprint and has not been certified by peer review

GPerturb: Gaussian process modelling of single-cell perturbation data

Authors

Xing, H.; Yau, C.

Abstract

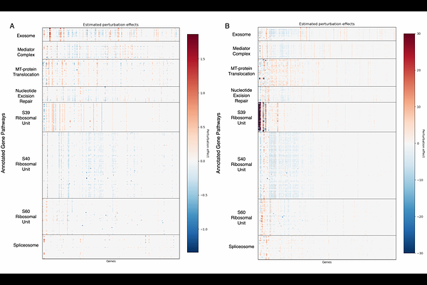
Single-cell RNA sequencing and Clustered Regularly Interspaced Short Palindromic Repeats (CRISPR) screening facilitate the high-throughput study of genetic perturbations at a single-cell level. Characterising combinatorial perturbation effects, such as the subset of genes affected by a specific perturbation, is crucial yet computationally challenging in the analysis of single-cell CRISPR screening datasets due to the sparse and complex structure of unknown biological mechanisms. We propose Gaussian process based sparse perturbation regression (GPerturb) to identify and estimate interpretable gene-level perturbation effects for such data. GPerturb uses an additive structure to disentangle perturbation-induced variation from background noise, and can learn sparse, gene-level perturbation-specific effects from either discrete or continuous responses of perturbed samples. Crucially, GPerturb provides uncertainty estimates for both the presence and magnitude of perturbation effects on individual genes. We validate the efficacy of GPerturb on both simulated and real-world datasets, demonstrating that its prediction and generalisation performance is competitive with existing state-of-the-art methods. Using real-world datasets, we also show that the model reveals interesting gene-perturbation interactions and identifies perturbation effects consistent with known biological mechanisms. Our findings confirm the utility of GPerturb in revealing new insights into the complex dependency structure between gene expressions and perturbations.

Follow Us on

0 comments

Add comment