PITX2C Deficiency Promotes Arrhythmogenic Remodeling via Oxidative Stress in Atrial Myocytes

Avatar
Poster
Voice is AI-generated
Connected to paperThis paper is a preprint and has not been certified by peer review

PITX2C Deficiency Promotes Arrhythmogenic Remodeling via Oxidative Stress in Atrial Myocytes

Authors

Kim, A.; Gauvrit, S.; Vizeacoumar, F. S.; Collins, M. M.

Abstract

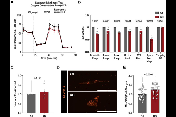
Aims: Genome-wide association studies have identified numerous cardiac transcription factors in association with atrial fibrillation. Amongst these transcription factors, the paired-like homeodomain transcription factor 2 (PITX2) is the strongest genetic risk variant associated with atrial fibrillation. However, the downstream mechanisms of PITX2 are not completely understood. Here, we explore the role of PITX2 in oxidative metabolism and stress as a unifying mechanism of arrhythmogenesis. Methods and results: To identify PITX2 mechanisms, we performed transcriptomic analysis in Pitx2c-deficient neonatal rat atrial myocytes. We identify oxidative phosphorylation as the top dysregulated pathway and direct transcriptional targets lie in mitochondrial electron transport chain complexes I and IV. Using the Seahorse Extracellular Flux Analyzer, we identified a functional decrease in oxidative metabolism in Pitx2c-deficient cardiomyocytes. As electron transport chain complexes I and IV may generate reactive oxygen species (ROS) under mitochondrial dysfunction, we quantified mitochondrial specific ROS using MitoSOX and observed an increase in mitochondrial specific ROS in Pitx2c-deficient cardiomyocytes. We additionally assessed spontaneous cardiomyocyte calcium cycling using Fluo-8AM and observed an increased frequency of pro-arrhythmogenic mechanisms including early and delayed afterdepolarizations as inferred through calcium traces. Further, we identified sarcomere disassembly including a potential role of PITX2 in regulating Titin, where Pitx2c-deficient cardiomyocytes display Titin mis-localization within the sarcomeres. To assess whether ROS drives these phenotypes, we treated neonatal rat atrial myocytes with N-acetylcysteine, a potent ROS scavenger, and observed decreased early and delayed afterdepolarizations, as well as restoration of Titin localization. Conclusion: PITX2C maintains atrial metabolism and redox balance; the loss of PITX2C results in reduced oxidative metabolism and an elevation in oxidative stress that ramifies cardiomyocyte dysfunction. Treatment with antioxidant restores AF-associated phenotypes including abnormal calcium cycling and sarcomere disassembly in Pitx2c-deficient atrial cardiomyocytes.

Follow Us on

0 comments

Add comment