The vitamin K oxidoreductase VKORC1L1 prevents oxidative stress in hepatocytes and protects from MASLD and hepatocellular carcinoma

Avatar
Poster
Voice is AI-generated
Connected to paperThis paper is a preprint and has not been certified by peer review

The vitamin K oxidoreductase VKORC1L1 prevents oxidative stress in hepatocytes and protects from MASLD and hepatocellular carcinoma

Authors

Kiani, S.; Lacombe, J.; Reddy, B. A.; Gobeil, E.; Michel, R. P.; Arsenault, B.; Ferron, M.

Abstract

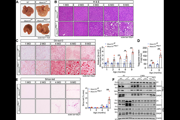
Generation of vitamin K hydroxyquinone (VKH2) by vitamin K oxidoreductase 1 (VKORC1) is essential for the {gamma}-carboxylation of clotting factors by hepatocytes. Here, we uncover a non-redundant function of the vitamin K oxidoreductase paralogue VKORC1L1 in liver homeostasis. Mice lacking Vkorc1l1 globally or specifically in hepatocytes exhibit normal coagulation yet develop progressive metabolic dysfunction-associated steatotic liver disease (MASLD). Transcriptomic profiling revealed early dysregulation of lipid metabolism and inflammatory pathways, converging on human MASLD signatures, while genetic colocalization analyses implicate human VKORC1L1 variants in MASLD and liver fat accumulation. Mechanistically, VKORC1L1 prevents reactive oxygen species overload and DNA damage through vitamin K reduction, independently of {gamma}-carboxylation. Loss of VKORC1L1 induces oxidative stress, chromosome instability, and aneuploidy, culminating in steatohepatitic hepatocellular carcinoma (HCC). Conversely, pharmacological vitamin K supplementation rescues oxidative stress, MASLD and DNA damage in Vkorc1l1-deficient mice. These findings redefine vitamin K as a hepatic antioxidant and identify VKORC1L1 as a safeguard against MASLD and HCC.

Follow Us on

0 comments

Add comment