A new chemical carcinogen and Western diet protocol to reliably induce advanced hepatocellular carcinoma in male and female mice

Avatar
Poster
Voice is AI-generated
Connected to paperThis paper is a preprint and has not been certified by peer review

A new chemical carcinogen and Western diet protocol to reliably induce advanced hepatocellular carcinoma in male and female mice

Authors

Mancini, M. C.; Adams, E. R.; Burk, D. H.; Carmouche, R.; Webb, S.; Staszkiewicz, J.; Salbaum, J. M.; Mackintosh, S. G.; Heden, T. D.

Abstract

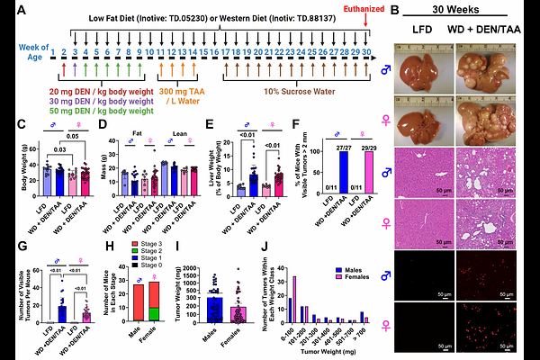
Background and Aims: A combination of chemical carcinogens and Western diet have been used to induce hepatocellular carcinoma (HCC) in mice, but these models show low incidence of HCC in female mice, while mice that do develop HCC show a wide range of HCC stage development. Therefore, a more reliable mouse model that induces advanced stage HCC in both male and female mice is warranted, which will enable reliable preclinical testing of therapeutics for advanced HCC. The purpose of this study was to create a simple, yet tolerable and reliable chemical carcinogen and Western diet induced mouse model of advanced stage HCC for both male and female mice. Approach and Results: We report that providing mice with a Western diet at weaning and for their lifetime combined with the sequential administration of low dose diethylnitrosamine (DEN), thioacetamide (TAA), and sucrose water promotes stage 2-3 HCC by 30 weeks of age in 100% of male mice and 96% of female mice (4% had stage 1 HCC), with a low fatality rate. Spatial transcriptomics, proteomics, and western blotting revealed this model alters genes and proteins similar to human HCC. Conclusions: This study introduces, for the first time, a reliable chemical carcinogen model that induces advanced HCC in both male and female mice. Importantly, the model was tolerable for mice and induced protein and gene signatures comparable to human HCC. This new protocol will be a valuable model for preclinical testing of new therapeutic approaches for advanced HCC.

Follow Us on

0 comments

Add comment