Scalable probe-based single-cell transcriptional profiling for virtual cell perturbation mapping and synthetic biology phenotyping

Avatar
Poster
Voice is AI-generated
Connected to paperThis paper is a preprint and has not been certified by peer review

Scalable probe-based single-cell transcriptional profiling for virtual cell perturbation mapping and synthetic biology phenotyping

Authors

Swinderman, J. T.; Tung, P.-Y.; Winters, A.; Goudy, L.; Wilson, C. M.; Bounds, L. R.; Teyssier, N.; Agrawal, A.; Dobin, A.; Hua, T.; Goodarzi, H.; Feng, F. Y.; Marson, A.; Burke, D. P.; Hsu, P. D.; Roohani, Y. H.; Konermann, S.; Kosicki, M.; Li, N.; Gilbert, L. A.

Abstract

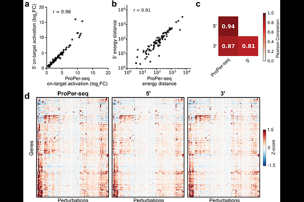
Large-scale single-cell transcriptional phenotyping of genetic perturbations (perturb-seq) links genes to phenotypes and should enable virtual cell predictive modeling and cellular engineering. However, current perturb-seq single-cell methods are costly, information sparse and require barcodes for many applications. We developed ProPer-seq, a perturb-seq method that uses multiplexed custom DNA probe panels to measure and phenotype synthetic biology perturbations at single-cell resolution without barcodes, including multidomain proteins and sgRNAs. ProPer-seq faithfully reproduces gold-standard perturb-seq phenotypes while achieving 4-fold cost reduction and 50% increased gene detection per cell. As a scalable fixed-cell profiling method, ProPer-seq enables atlas-scale profiling for virtual-cell initiatives and demonstrates data quality suitable for training and validating predictive models. Lastly, ProPer-seq's targeted detection of modular transgenes enables library-on-library perturbation profiling of combinatorial synthetic protein design spaces. We applied this to 3,550 sgRNA x dCas9 effector combinations as well as 260 CAR x ORF combinations dynamically profiled in primary T cells, revealing principles of transcriptional control and cell state modulation by multidomain synthetic transgenes.

Follow Us on

0 comments

Add comment