m6A RNA methylation modulates Zika virus infection by regulating serine proteases in Aedes albopictus

Avatar
Poster
Voice is AI-generated
Connected to paperThis paper is a preprint and has not been certified by peer review

m6A RNA methylation modulates Zika virus infection by regulating serine proteases in Aedes albopictus

Authors

Amarante, A. d. M.; Tirloni, L.; Koch, J.; Bormann, F.; Rosignoli, S.; Paiardini, A.; Rotili, D.; Brito, T. F. d.; Tavares, L. d. A.; Yasumura, J. D.; Carneiro, V. C.; Kury, L. M.; Pane, A.; Lyko, F.; Fantappie, M. R.

Abstract

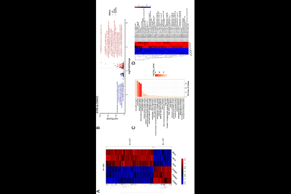
Epitranscriptomic RNA modifications, particularly N6-methyladenosine (m6A), have emerged as important regulators of host-virus interctions. However, the role of m6A in arbovirus infection within mosquito vectors remains poorly defined. Here, we characterized the m6A RNA methylation machinery in Aedes albopictus C6/36 cells and examined its contribution to Zika virus (ZIKV) replication. Arbovirus infection did not significantly alter the transcriptional levels or enzymatic activity of the core m6A methyltransferase components METTL3 and METTL14. In contrast, pharmacological inhibition of METTL3 markedly enhanced ZIKV replication, indicating an antiviral role for m6A in mosquito cells. Transcriptome-wide analysis of C6/36 cells treated with the METTL3 inhibitor STM2457 revealed extensive changes in gene expression, including the pronounced upregulation of multiple serine proteases, particularly members of the CLIP family. Single-nucleotide-resolution mapping of m6A using GLORI-sequencing showed that m6A is absent from Zika virus RNA, but readily detectable in the A. albopictus transcriptome. Data analysis defined key features of the mosquito epitranscriptome and demonstrated that m6A modifications are enriched within the coding regions of serine protease transcripts, supporting their direct regulation by m6A. Functionally, inhibition of serine protease activity using AEBSF resulted in a significant reduction of ZIKV replication. Together, these findings identify m6A RNA methylation as a critical regulator of ZIKV infection in mosquito cells and uncover an epitranscriptomic pathway linking m6A-dependent control of serine proteases to vector-virus interactions.

Follow Us on

0 comments

Add comment