Population genomics reveal genetic variants associated with lunar-regulated spawning time in grass puffer

Avatar
Poster
Voice is AI-generated
Connected to paperThis paper is a preprint and has not been certified by peer review

Population genomics reveal genetic variants associated with lunar-regulated spawning time in grass puffer

Authors

Katada, Y.; Kurokawa, D.; Pettersson, M. E.; Chen, J.; Ren, L.; Yamaguchi, T.; Nakayama, T.; Okimura, K.; Maruyama, M.; Enomoto, R.; Ando, H.; Sugimura, A.; Hattori, Y.; Andersson, L.; Yoshimura, T.

Abstract

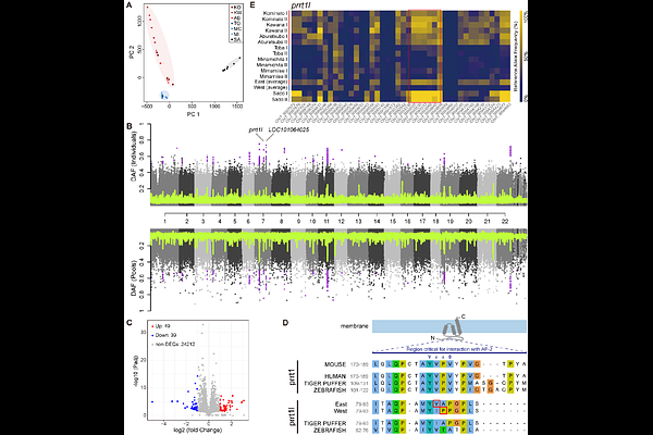
High and low tides occur twice a day (every ~12.4 hours), with the largest tidal ranges during spring tides around new and full moons (every ~14.765 days). While these lunar cycles are known to influence many animal phenotypes, particularly the reproduction of coastal animals, the genetic basis of lunar-related rhythms remains unclear. Since phenotypic variation is a valuable resource for elucidating such mechanisms, we examined geographic variation in the lunar-regulated mass spawning of the grass puffer (Takifugu alboplumbeus) along the Japanese coast. We found that western populations spawn during the first half of the spring tides, whereas eastern populations spawn during the second half. Furthermore, although spawning typically occurs a few hours before high tide, this timing is restricted to a specific time window that is earlier in the western populations than in the eastern ones. Behavioral analysis of larvae also revealed a shorter free-running circadian period ({tau}) in the western population than in the eastern ones. As differences in {tau} affect individual variation in the timing of physiological functions and behaviors, we hypothesized that differences in {tau} could account for the different time windows and consequently the observed difference in spawning days. Population genomics analysis identified proline-rich transmembrane protein 1-like (prrt1l) as a candidate gene. Expression of prrt1l was observed in the circadian pacemaker suprachiasmatic nucleus, and triple CRISPR F0 knockout of prrt1l shortened the free-running period in larvae. These findings suggest a potential mechanism underlying the geographic variation in lunar-synchronized spawning behavior.

Follow Us on

0 comments

Add comment