Protein thiol alterations drive aberrant phase separation in aging

Avatar
Poster
Voice is AI-generated
Connected to paperThis paper is a preprint and has not been certified by peer review

Protein thiol alterations drive aberrant phase separation in aging

Authors

Vignane, T.; Hugo, M.; Hoffmann, C.; Katsouda, A.; Petric, J.; Wang, H.; Miler, M.; Comas, F.; Petrovic, D.; Chen, S.; Miljkovic, J. L.; Morris, J. L.; Chowdury, S. R.; Prudent, J.; Polovic, N.; Murphy, M.; Papapetropoulos, A.; Milovanovic, D.; Filipovic, M.

Abstract

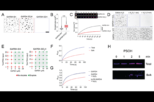
Cellular homeostasis relies on precise regulation through chemical processes, such as protein posttranslational modifications (PTM) and physical processes, such as biomolecular condensation. Aging disrupts this balance, increasing susceptibility to diseases and death. However, the mechanisms behind age-related pathogenesis remain elusive. In this study, we dissected various cysteine PTMs and their impact on protein- mediated biomolecular condensation in aging brain. Our findings reveal that aging is associated with significant remodeling of cysteine PTMs, which impacts protein ability to participate in liquid-liquid phase separation (LLPS). Specifically, aging leads to an increase in protein sulfenylation and sulfonylation, which promotes LLPS and through conformational change increases the propensity of proteins to aggregate. Protein persulfidation, a protective thiol modification, prevents this by causing condensate dissolution. We demonstrate that age-induced alterations in cysteine PTMs influence the LLPS properties of synapsin-1 and G3BP2, resulting in disruptions in neurotransmitter release and stress granule formation, respectively. Additionally, our study uncovers that GAPDH is susceptible to LLPS and cysteine sulfonylation exacerbates its transition from condensates to aggregates. Mice deficient in cystathionine gamma-lyase, a pro-longevity gene that regulates intracellular persulfide levels, exhibit a shorter lifespan and spontaneous development of neurofibrillary tangles.

Follow Us on

0 comments

Add comment