APEX1 Protects Cardiomyocytes Against Oxidative Stress by Regulating p53 Protein Stability

Avatar
Poster
Voice is AI-generated
Connected to paperThis paper is a preprint and has not been certified by peer review

APEX1 Protects Cardiomyocytes Against Oxidative Stress by Regulating p53 Protein Stability

Authors

Liu, M.; Dong, Y.; Zhang, Q.; Wu, Z.; Zheng, L.; Hu, M.; Tan, K.; Dai, M.; Chen, K.; Tong, Y.; Zeng, X.; Tang, H.

Abstract

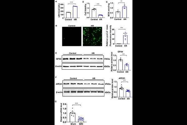
Myocardial ischemia-reperfusion injury significantly exacerbates cardiac damage and worsens clinical outcomes, with oxidative stress in cardiomyocytes representing a central pathological mechanism. In this study, we reveal that APEX1, a key redox regulator, is markedly downregulated in cardiomyocytes under oxidative stress conditions. Functional analyses demonstrate that APEX1 knockdown intensifies oxidative stress-induced cardiomyocyte injury, whereas APEX1 overexpression confers robust protection against hypoxia reoxygenation mediated damage. Mechanistically, APEX1 exerts its cardioprotective effects by stabilizing the p53 protein and modulating its ubiquitination status. These findings establish APEX1 as a critical defender against oxidative injury in cardiomyocytes through direct regulation of p53 protein stability, highlighting its potential as a therapeutic target for ischemia-reperfusion related heart disease.

Follow Us on

0 comments

Add comment