Competing forms of protein-protein association and DNA binding exhibited by BrxC from the BREX phage restriction system

Avatar
Poster
Voice is AI-generated
Connected to paperThis paper is a preprint and has not been certified by peer review

Competing forms of protein-protein association and DNA binding exhibited by BrxC from the BREX phage restriction system

Authors

Kaiser, A. J.; Readshaw, J. J.; Doyle, L. A.; Puiu, M.; Kelly, A.; McGuire, S. F.; Peralta Acosta, J.; Vu, D.; Nelson, A.; Smith, D. L.; Araujo-Bazan, L.; Arias-Palomo, E.; Luyten, Y. A.; Stoddard, B. L.; Blower, T. R.; Kaiser, B. K.

Abstract

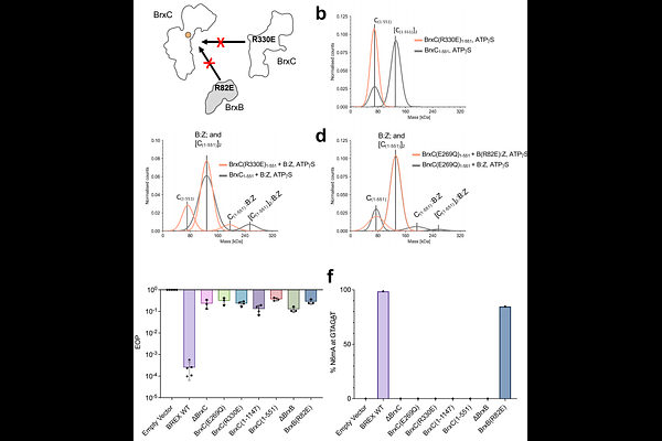
Bacteriophage exclusion (BREX) defense systems restrict phage infection via inhibition of phage DNA replication, while also modifying and protecting the bacterial genome. Type I BREX systems encode six conserved proteins, including a site-specific DNA methyltransferase. Host methylation requires a subset of BREX proteins, whereas phage restriction generally requires them all, suggesting that distinct but overlapping complexes mediate these activities. Full details of the mechanism and regulation of BREX remains to be understood. Here, we characterize the behavior and structures of the conserved BrxC AAA+ ATPase protein. BrxC forms multiple competing assemblages--various self-associating multimers, as well as a complex with BrxB-PglZ--that can be uncoupled via distinct point mutations, leading to differing effects on host methylation versus phage restriction. BrxC's self-association, as well as its ability to bind DNA, is regulated by ATP binding and hydrolysis; BrxA and BrxB appear to also regulate those behaviors. These collective results suggest that BrxC may play a key role in controlling the two activities of BREX, with BrxB, BrxC and PglZ forming a core complex, and the equilibrium among competing assemblies containing those proteins modulating the balance between idling and activated restrictive states.

Follow Us on

0 comments

Add comment