Castling, a novel therapeutic concept for rewiring pathological gene-expression networks, enabled by the TRIPLE technology

Avatar
Poster
Voice is AI-generated
Connected to paperThis paper is a preprint and has not been certified by peer review

Castling, a novel therapeutic concept for rewiring pathological gene-expression networks, enabled by the TRIPLE technology

Authors

Antony, D.; Roman Azcona, M. S.; Kalinski, H.; Pultar, M.; Adamsky, S.; Nachum, S. A.; Shalom, E.; Rhiel, M.; Tsouris, A.; Diendorfer, A.; Andrieux, G.; Boerries, M.; Hackl, M.; Cornu, T. I.; Zurr, D.; Cathomen, T.; Feinstein, E.; Mussolino, C.

Abstract

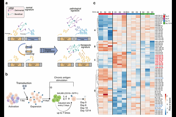
Background Pathological conditions often arise from dysregulation of complex gene networks. MicroRNAs (miRNAs) are central modulators of these networks, with upregulation of disease-promoting miRNAs suppressing beneficial pathways, and downregulation of protective/therapeutic miRNAs normally restraining pathological programs. Because individual miRNAs coordinately regulate multiple genes, they represent powerful therapeutic targets. We hypothesized that pathology-associated gene expression imbalances could be corrected by placing downregulated protective/therapeutic miRNAs under the control of promoters driving overexpression of disease-promoting miRNAs, thereby simultaneously disabling pathogenic programs and inducing therapeutic ones. We termed this concept castling, after the chess move. Methods Candidate miRNA pairs for castling were identified as inversely regulated in CAR T cells at early and late stages of the chronic antigen stimulation eventually leading to their dysfunction. Proof-of-concept experiments with castling of selected miRNA clusters (knock in of miR-17~92 into a miR15/16 locus) was then implemented in both primary T cells and in CAR T cells using a newly developed genome-editing procedure TRIPLE (Targeted Replacement Induced by Persistent Locus Editing) that enhances homology-directed repair via sequential cleavage. This was followed by differential expression of miRNA and mRNAs resulting from castling compared to similarly treated non-castled corresponding control cells. In addition, castled CAR T cells were evaluated functionally in the chronic antigen stimulation assay. Results In primary T-cells, swapped expression patterns of the castled miR17~92 and miR15-16 clusters elicited expected bidirectional changes of expression of their predicted target mRNA subsets. In CAR T cells under chronic antigen stimulation, castling of these miRNA clusters delayed dysfunction, enhanced cytokine production, and reshaped transcriptional programs consistent with restored T cell fitness. This was accompanied by up- and downregulation of multiple supporting genes. Conclusions Castling, implemented via TRIPLE or any other suitable gene editing technology, offers a broadly applicable strategy to reprogram disease-driven gene regulatory networks by converting pathological regulatory loops into self-correcting circuits. As a conceptual therapeutic approach, castling may be broadly applicable for improvement of multiple types of cell therapies in a variety of indications as well as for manipulation of not only miRNA but also of protein coding mRNAs.

Follow Us on

0 comments

Add comment