Integrating Epstein-Barr virus (EBV) status into diffuse large B cell lymphoma (DLBCL) genetics

Avatar
Poster
Voice is AI-generated
Connected to paperThis paper is a preprint and has not been certified by peer review

Integrating Epstein-Barr virus (EBV) status into diffuse large B cell lymphoma (DLBCL) genetics

Authors

Rosemarie, Q.; Hayes, M.; Johannsen, E. C.

Abstract

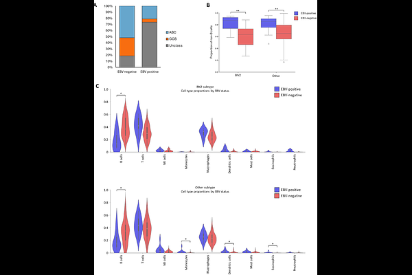
Diffuse large B-cell lymphoma (DLBCL), the most common aggressive lymphoma, encompasses histologically similar but genetically distinct cancers. Recent genetic studies have defined at least six molecular subtypes, yet none account for Epstein-Barr virus (EBV), despite 5-15% of DLBCLs being EBV-associated. By reanalyzing published whole-exome and RNA-sequencing data from 481 tumors, we identified 19 EBV-positive cases. These were significantly enriched in the BN2 subtype (6/19), while most (11/19) remained unclassified. In BN2 tumors, several subtype-defining mutations were reduced in frequency among EBV-positive cases, supporting the hypothesis that EBV oncogenes substitute for specific cellular alterations and may confound DLBCL classification algorithms. Extending our analysis to cell lines, we found that the widely used Val cell line harbors the B95-8 laboratory EBV strain; other EBV-positive lines appeared authentic but modeled only non-BN2 subtypes and expressed an atypical viral latency III program, whereas some DLBCL tumors expressed the atypical latency III program and others latency I or II. Together, these findings demonstrate that EBV-positive DLBCL, like DLBCL itself, is not a single disease, and that current in vitro models only partially capture its biological heterogeneity.

Follow Us on

0 comments

Add comment