Nanoparticle-delivered resiquimod induces brain tumor regression in medulloblastoma and diffuse midline glioma models by interrupting paracrine growth support and activating myeloid immune signaling and phagocytosis

Avatar
Poster
Voice is AI-generated
Connected to paperThis paper is a preprint and has not been certified by peer review

Nanoparticle-delivered resiquimod induces brain tumor regression in medulloblastoma and diffuse midline glioma models by interrupting paracrine growth support and activating myeloid immune signaling and phagocytosis

Authors

McSwain, L. F.; Kim, K.; Hwang, D.; Lim, C.; Winham, C.; Jacques, J.; Rosen, E. P.; Kasturi, S.; Pradhan, A.; Tikunov, A.; Kabanov, A.; Raper, J.; Gershon, T. R.; Sokolsky, M.

Abstract

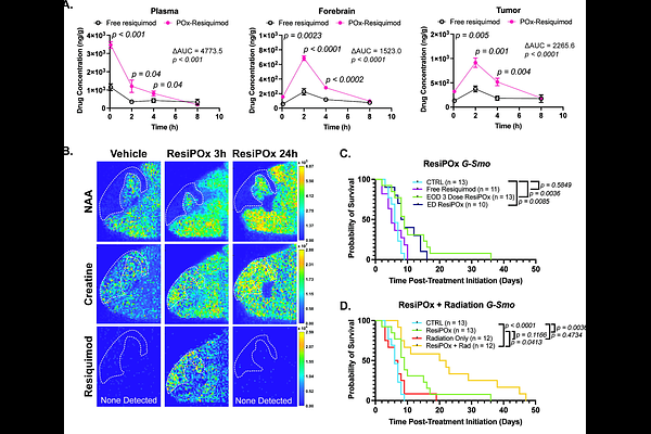
We studied the effect of stimulating innate immune function in tumor-associated myeloid cells (TAMs) in medulloblastoma (MB) and diffuse midline glioma (DMG), using a polyoxazoline nanoparticle formulation of the TLR7/8 agonist resiquimod (ResiPOx). Children with MB and DMG need novel therapeutic strategies to improve outcomes and reduce recurrence. We investigated the effect of systemically administered ResiPOx on TAMs in MB and DMG using endogenous MB and DMG models in immune-competent mice and identified multiple mechanisms of anti-tumor effect. We packaged resiquimod into polyoxazoline micelles to generate ResiPOx. We studied ResiPOx efficacy as a single agent or paired with radiation therapy (RT). We determined ResiPOx pharmacokinetics (PK) using tritium-labeled resiquimod and mass spectroscopy imaging (MSI). We determined ResiPOx pharmacodynamics (PD) using flow cytometry immunohistochemistry, bulk and single-cell RNA-seq and immunoblotting. We then studied ResiPOx safety and PD in a non-human primate model using rhesus macaques. ResiPOx formulation improved the blood-brain barrier penetration and anti-tumor efficacy of resiquimod. ResiPOx treatment extended progression-free survival (PFS) in mice with MB and DMG. In both tumor types, ResiPOx expanded TAM populations and reprogrammed TAMs toward anti-tumoral states, characterized by activation of IFN{beta} and extrinsic apoptosis pathway signaling, antigen presentation, and T cell activation signatures. In rhesus macaques, systemic ResiPOx administration was well tolerated and induced brain transcriptional responses that resembled ResiPOx responses in DMG and MB mouse models, indicating common effects across species from mice to non-human primates, and highlighting potential for similar effects in patients. ResiPOx is a brain-penetrant immunomodulatory therapeutic that reshapes the immune-privileged brain tumor microenvironment. Systemic administration activates myeloid-driven anti-tumoral immunity mediated by microglial and macrophage TAMs, and improves survival in preclinical models of DMG and MB.

Follow Us on

0 comments

Add comment