Single-cell profiling of human bone marrow reveals multiple myeloma progression is accompanied by an increase in CD56bright bone marrow resident NK cells.

Avatar
Poster
Voice is AI-generated
Connected to paperThis paper is a preprint and has not been certified by peer review

Single-cell profiling of human bone marrow reveals multiple myeloma progression is accompanied by an increase in CD56bright bone marrow resident NK cells.

Authors

Rees, E.; Sodi, I.; Foster, K.; Ainley, L.; Lyon, E.; Galas-Filipowicz, D.; Rahman, J.; Allen, R.; Kimber, J.; Prabu, A.; Ward, G.; Jankovic, D.; Laidler, A.; Hudson-Lund, B.; Chavda, S.; Lecat, C.; Hughes, D.; Rashid, A.; Vallance, G.; Bygrave, C.; Smith, D.; Al-Kaisi, F.; Willis, F.; Parrish, C.; Lee, L.; Ramasamy, K.; Colucci, F.; Boyle, E. M.; Yong, K.

Abstract

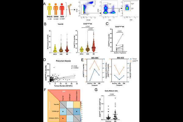
Natural killer (NK) cells play a key role in the innate immune response against tumour progression. While the immune microenvironment in multiple myeloma (MM) becomes increasingly dysfunctional during disease evolution, little is known about changes in the NK cell compartment. Using primary samples from clinical trial patients, we performed detailed phenotypic analyses of bone marrow mononuclear cells from MGUS, SMM, and newly diagnosed MM patients. We found that disease progression is associated with an increase in CD56bright NK cells with a dynamic positive association between this NK cell subset and local tumour burden. We generated a large single-cell RNA sequencing dataset of >100,000 NK cells from healthy donor individuals and plasma cell disorder patients and identify a bone marrow specific CD56bright-like NK cell population (BM-NK) that is enriched in the marrow of MM patients. These findings highlight the evolution of the NK-cell compartment in MM and suggest a role for BM-resident CD56bright NK cells with impaired cytotoxicity in promoting immune evasion.

Follow Us on

0 comments

Add comment