PALINCODE: Recording cell lineage with ternary palindromic CRISPR bits

Avatar
Poster
Voice is AI-generated
Connected to paperThis paper is a preprint and has not been certified by peer review

PALINCODE: Recording cell lineage with ternary palindromic CRISPR bits

Authors

Fathi, M.; Cook, A.; Meisam, B.; Curiel, T.; McKenna, A.

Abstract

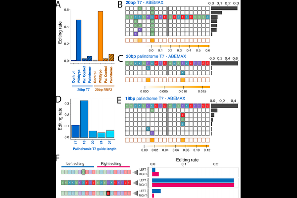
Reconstructing complete and accurate lineage trees remains a long-standing challenge in biology. Here, we introduce PALINCODE (Palindromic Coding and Decoding), a system that utilizes ternary CRISPR bits (cBits) to stochastically write one of three possible states over time, permanently embedding lineage relationships in the genome. We demonstrate PALINCODE's lineage-recording potential through simulations and establish palindromic CRISPR editing in cell culture models. We show that truncated Cas9 guide sequences yield ternary outcomes at high efficiency when compared to conventional guides. Using PALINCODE, we derived lineage-recording cell lines with a theoretical coding capacity of up to 10^25 bits, enabling the generation of lineage trees 32 cell divisions deep in single-cell sequencing of 293T cells. Furthermore, we applied PALINCODE using an in vivo melanoma model to jointly read out lineage history and gene expression, enabling in vivo reconstruction of clonal evolution within tumor cell clonal populations. PALINCODE circumvents several limitations of prior CRISPR-based systems while increasing the information potential at individual CRISPR sites, creating a lineage-recording platform with higher density than many competing approaches.

Follow Us on

0 comments

Add comment