ARHGEF6-dependent cytoskeletal regulation underlies a conserved program of forebrain interneuron development

Avatar
Poster
Voice is AI-generated
Connected to paperThis paper is a preprint and has not been certified by peer review

ARHGEF6-dependent cytoskeletal regulation underlies a conserved program of forebrain interneuron development

Authors

Liaci, C.; Savarese, B.; Ferretti, E.; Urenda, J.-P.; Lu, J. J.; Catapano, G.; Prandi, L.; Camera, M.; Manohar, R.; Rando, S.; Umbach, A.; Hidisoglu, E.; Chiantia, G.; Marcantoni, A.; Giustetto, M.; Oleari, R.; Paganoni, A.; Cariboni, A.; Truong, V.; Conti, L.; Quadrato, G.; Merlo, G. R.

Abstract

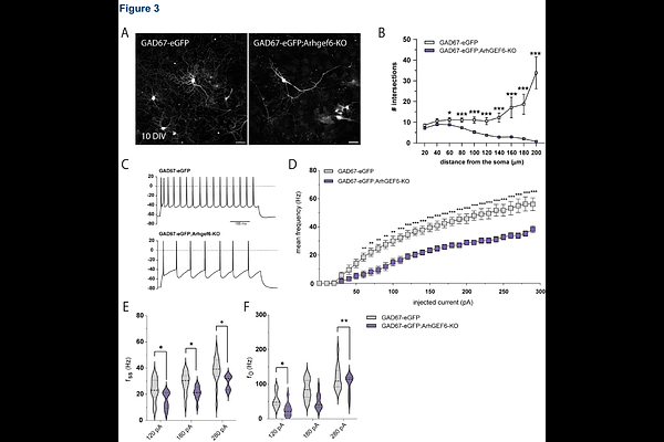
Intellectual disability (ID)-associated genes converge on key developmental pathways, including Rho GTPase-dependent cytoskeletal regulation. ARHGEF6/alpha-PIX encodes a guanine nucleotide exchange factor for RAC1 and CDC42 and has been linked to non-syndromic X-linked ID (XLID46), yet its role in forebrain development remains unclear. Here, we show that ARHGEF6 expression is selectively enriched in the inhibitory lineage in mouse and human telencephalon during gestational stages of interneuron (IN) generation and migration. Arhgef6-deficient adult mice exhibit reduced cortical and hippocampal IN numbers, accompanied by embryonic deficits in tangential migration and directionality, increased developmental cell death, and altered IN morphological and electrophysiological maturation. To understand if these alterations are conserved in humans, we generated ventral forebrain organoids and dorsal-ventral forebrain assembloids from ARHGEF6 knockout (KO) human induced pluripotent stem cells. We confirmed ARHGEF6-deficient ventral organoids displayed increased apoptosis and reduced neuronal output. ARHGEF6-deficient INs also exhibited impaired growth-cone cytoskeletal organization, decreased neurite branching, reduced migratory efficiency and disrupted saltatory dynamics. Together, these cross-species findings identify ARHGEF6 as a conserved regulator of forebrain IN migration, maturation, and survival. Our results provide insight into how ARHGEF6 dysfunction may disrupt inhibitory circuit development, leading to excitatory-inhibitory imbalances known to contribute to ID pathogenesis.

Follow Us on

0 comments

Add comment