WT1 splice isoforms configure lineage bias during formative pluripotency

Avatar
Poster
Voice is AI-generated
Connected to paperThis paper is a preprint and has not been certified by peer review

WT1 splice isoforms configure lineage bias during formative pluripotency

Authors

Leeb, M.; Cerron-Alvan, L. M.; Pitasi, M.; Firfa, T.; Lobker, A.; Huth, M.

Abstract

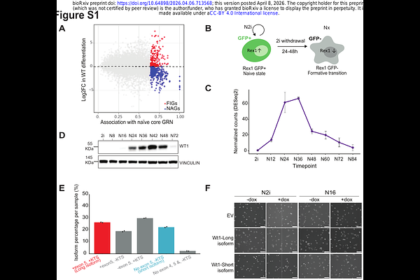
When and how lineage competence first emerges in the epiblast remains a central question in mammalian development. During the transition from naive to formative pluripotency, epiblast cells acquire responsiveness to lineage-inducing cues, yet whether transcriptional heterogeneity in this window reflects a regulated programme of lineage emergence or stochastic variation, and which molecular regulators shape developmental competence and potential lineage biases, remain poorly defined. Here, using a targeted CRISPRa screen, we identify the developmental regulator Wilms tumor 1 (WT1) as an unexpectedly early regulator of formative pluripotency. WT1 is transiently induced during the transition to formative pluripotency in vitro and in vivo, with peak expression coinciding with the emergence of lineage-associated transcriptional biases. Precocious Wt1 induction overrides the naive transcriptional network and advances cells toward a post-implantation epiblast identity, even under naive-stabilizing conditions. Genome-wide binding analyses show that WT1 engages active regulatory elements of the emerging post-implantation gene regulatory network together with core formative transcription factors, including Otx2 and Oct4. Alternative WT1 splice isoforms encode distinct lineage-biased transcriptional programmes associated with anterior and posterior fates. In the E5.5 epiblast, WT1 expression and splice composition align with lineage-biased transcriptional states, linking isoform usage to anterior-posterior transcriptional tendencies in vivo. Isoform-dependent gene expression modules are conserved in human pluripotent cells, indicating that this regulatory logic is preserved across species. Together, our findings indicate that lineage-associated transcriptional programmes begin to diversify during formative pluripotency and identify WT1 as an isoform-tuned regulator that biases these transcriptional outputs.

Follow Us on

0 comments

Add comment