Human transcription factor combinations mapped by genome-wide footprinting with deaminase

Avatar
Poster
Voice is AI-generated
Connected to paperThis paper is a preprint and has not been certified by peer review

Human transcription factor combinations mapped by genome-wide footprinting with deaminase

Authors

He, R.; Dong, W.; Ma, W.; Wang, Z.; Gao, L.; Xie, C.; Li, D.; Shen, K.; Jian, F.; Zhang, J.; Yuan, Y.; Wang, X.; Pang, Y.; Zhang, Z.; Zheng, Y.; Liu, S.; Luo, C.; Chai, X.; Ren, J.; Zhu, Z.; Xie, X. S.

Abstract

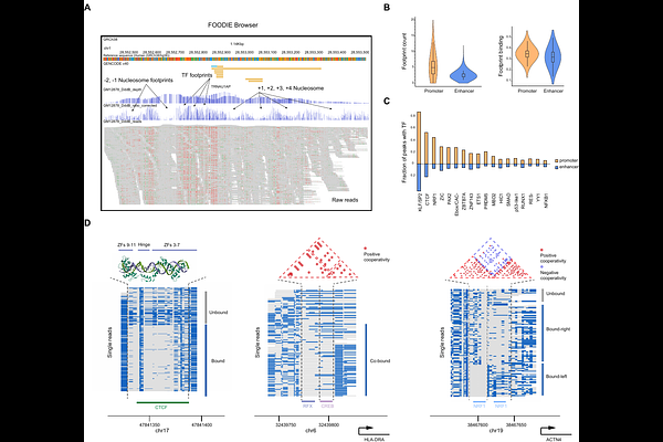
An individual\'s somatic cells have the same genome but exhibit cell-type-specific gene expression regulated by a combination of transcription factors (TFs) for each gene. Mapping of TF sites on the human genome is critically important for understanding functional genomics. Here we report a novel technique to map TFs\' binding sites along the human genome with single-base resolution by footprinting with deaminase (FOODIE). Single-molecule amplicons from the in situ deamination yielded TF binding fractions and the cooperativity between adjacent TFs. Interestingly, we found that, in a human lymphoblastoid cell line, genes in a correlated gene module (CGM) for a particular biological function share TF(s) in their promoters and enhancers. Finally, we show that single-cell FOODIE allows cell-type specific TF footprinting in heterogeneous mouse brain tissue.

Follow Us on

0 comments

Add comment