V-SWITCH: A single-vector OFF-to-ON fluorescent reporter of live RNA virus infections

Avatar
Poster
Voice is AI-generated
Connected to paperThis paper is a preprint and has not been certified by peer review

V-SWITCH: A single-vector OFF-to-ON fluorescent reporter of live RNA virus infections

Authors

Cid-Rosas, M.; Grunberg, M.; Matia, A.; Lee, S.-C.; Woosley, H.; Pradeep, S.; Kanwar, S.; Khadka, S.; Mehta, S. B.; Huttenhain, R.; Turon-Lagot, V.; Arias, C.

Abstract

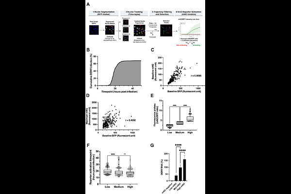
Fluorescent reporters of viral infection are powerful tools for studying viral pathogenesis and host-pathogen interactions. Here, we present V-SWITCH, a highly modular, single-vector, cell-based OFF-to-ON fluorescent reporter that enables robust detection of viral infection in living cells. V-SWITCH is based on a split mNeonGreen (mNG) system employing a release-and-capture mechanism. In the "OFF" state, the mNG3A(1-10) fragment is anchored to the endoplasmic reticulum via a Sec61 transmembrane domain, while the mNG(11) fragment, fused to BFP, is constitutively expressed in the nucleus. Upon infection, the viral protease cleaves a protease cleavage site (PCS) adjacent to the mNG3A(1-10) fragment, liberating it for translocation into the nucleus. There, it complements mNG(11) to reconstitute fluorescence. The constitutive BFP serves as both an expression control and a nuclear segmentation marker for image analysis. Each module in this dual-cassette design is flanked by unique restriction sites allowing rapid swapping of virus-specific PCS, split fluorophores, membrane anchors, and promoters. We demonstrate the versatility of the V-SWITCH reporter for several viruses (Dengue virus, Zika virus, West Nile virus and Human Coronavirus OC43) in several cell lines (A549, BJ-5 fibroblasts, HEK293T and HeLa). Reporter activation enables clear discrimination of infected and uninfected cells by flow cytometry and reveals time-dependent and heterogeneous infection dynamics by live-cell imaging at single-cell resolution. Importantly, we demonstrate the potential of V-SWITCH to support both rapid functional screening for host factor dependencies, as well as high-throughput compound screening to enable antiviral discovery and comparative evaluation of therapeutic strategies across multiple viruses and cell types.

Follow Us on

0 comments

Add comment