Stathmin-2 Mediates Paracrine Hormone Regulation of Glucagon Through Lysosomal Trafficking in αTC1-6 cells

Avatar
Poster
Voice is AI-generated
Connected to paperThis paper is a preprint and has not been certified by peer review

Stathmin-2 Mediates Paracrine Hormone Regulation of Glucagon Through Lysosomal Trafficking in αTC1-6 cells

Authors

Chang, N.; Ugulini, S.; Dhanvantari, S.

Abstract

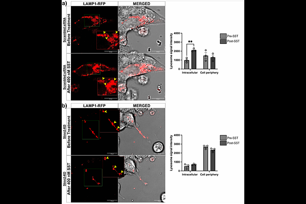
The secretion of glucagon from the pancreatic alpha () cell within the islets of Langerhans is physiologically regulated by nutrients (glucose, amino acids, fatty acids), neurotransmitters, and paracrine hormones. Insulin and somatostatin form an intra-islet paracrine network to control glucagon secretion through direct inhibitory effects on cell secretory granule exocytosis. In a potential new cellular pathway for the regulation of glucagon secretion, we have previously identified the neuronal trafficking protein Stathmin-2 (Stmn2) as a negative regulator of glucagon trafficking and secretion by directing glucagon to degradative lysosomes. In this study, we examined if insulin and somatostatin direct glucagon to lysosomes in a Stmn2-dependent manner as part of their paracrine mechanisms. Using the TC1-6 glucagon-secreting cell line and confocal microscopy of both fixed and live cells, we show that insulin and somatostatin direct glucagon, glucagon+LAMP1+ vesicles, and LAMP1-RFP to the intracellular region, away from sites of exocytosis. As visualized in live cells, insulin treatment resulted in the rapid retrograde transport of lysosomes from the cell periphery, and this effect was lost under siRNA-mediated silencing of Stmn2. Somatostatin appeared to enhance the intracellular retention of lysosomes, also in a Stmn2-dependent manner. We determined a possible mechanism for Stmn2 in the regulation of lysosome transport in TC1-6 cells through the Arf-like small GTPase Arl8, indicating that Stmn2 may function in lysosomal positioning along microtubules. We propose that Stmn2-mediated lysosomal transport may be a potential new pathway, in addition to inhibition of secretory granule exocytosis, through which insulin and somatostatin regulate glucagon secretion.

Follow Us on

0 comments

Add comment