A stereotyped glial attachment determines the morphology and function of neuronal cilia

Avatar
Poster
Voice is AI-generated
Connected to paperThis paper is a preprint and has not been certified by peer review

A stereotyped glial attachment determines the morphology and function of neuronal cilia

Authors

Wexler, L. R.; Griffin, B.; Dutta, P.; Sengupta, P.; Kolotuev, I.; Ringstad, N.; Heiman, M. G.

Abstract

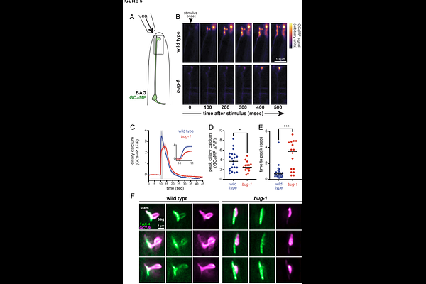
Primary cilia are signaling hubs that influence nearly every aspect of cell physiology. Neuronal primary cilia were recently discovered to interact with glia in the mammalian brain, but how cilia-glia attachments form and what roles they play remain unknown. Here, we find that two C. elegans sensory neurons (URX and BAG) use their primary cilia to attach to a specific glial partner (ILsoL). Through a genetic screen, we find that cilia-glia attachment requires BUG-1, a secreted protein with conserved cell adhesion domains that localizes to the cilia-glia attachment site. In the absence of BUG-1, neuronal cilia are present but fail to attach to the glial cell. We find that loss of cilia-glia attachment alters cilia morphology and disrupts stimulus-evoked calcium dynamics in cilia. We propose that primary cilia not only act as antennae for long-range cell communication, but also form close-range cell attachments that modulate cell signaling.

Follow Us on

0 comments

Add comment