SARM1 is required for macrophage immunophenotype switching that is essential for nerve repair
SARM1 is required for macrophage immunophenotype switching that is essential for nerve repair
Bennett, J.; Adesunkanmi, H.; Leever, N.; Bergeron, G.; Small, J.; Holladay, C.; Saxman, G.; Williamson, R. E.; Swain, M.; Pearson, G.; Patel, M.; Kalinski, A. L.
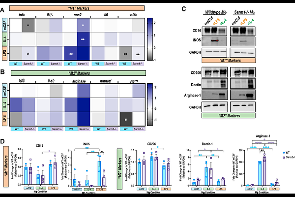
AbstractSARM1 is a key executor of Wallerian degeneration in axons. Global knockout of sarm1 in mice delays degeneration for several weeks. Recently, we reported that Schwann cell reprogramming, inflammation, and axon regeneration are also delayed in these animals. Several studies have also indicated that SARM1 has essential regulatory functions in macrophages (M{phi}). However, the role of SARM1 in M{phi} in the context of peripheral nerve injury remains unknown. Here, we report that loss of sarm1 impairs splenic M{phi} from adopting immunological stimuli driven immunophenotypes in culture. Through a combination of cell culture, Western blotting, gene expression analysis, in vivo injection of M{phi} into sciatic nerves, and generation of cell specific sarm1 conditional knockout mouse lines, we found that SARM1 is required for proper immunophenotypes in M{phi}. Loss of sarm1 in macrophages increases neurite length of sensory neurons in culture but delays regeneration in a model of peripheral nerve injury. We identified dysregulation of several inflammatory and anti-inflammatory immunological stimuli pathways and altered regulation of both iNOS and Arginase-1 in Sarm1-/- M{phi}. In culture, Sarm1-/- M{phi} display difficulty phagocytosing and clearing myelin debris and this was recapitulated in vivo with a M{phi} specific sarm1 knockout line. Generation of M{phi} and neuronal sarm1 conditional knockout mice further indicated that SARM1 is required in both cell types for an efficient response to peripheral nerve injury. This study provides the first evidence that SARM1 signaling in M{phi} is required for injury induced inflammation, degeneration, and axon regeneration.