GLIS3 is a key regulator of astrocyte differentiation in human neural stem cells

Avatar
Poster
Voice is AI-generated
Connected to paperThis paper is a preprint and has not been certified by peer review

GLIS3 is a key regulator of astrocyte differentiation in human neural stem cells

Authors

Pradhan, T.; Kang, H. S.; Jeon, K.; Grimm, S. A.; Park, K.-y.; Jetten, A. M.

Abstract

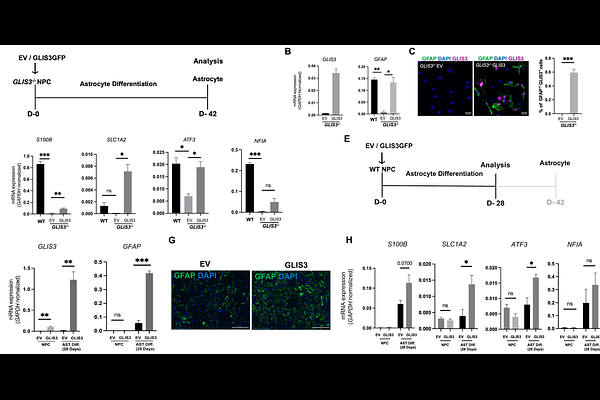
Astrocytes play a key role in neuronal homeostasis and in various neural disorders. The generation of astrocytes from neural progenitor cells (NPCs) and its functions are under a complex control of several signaling networks and transcription factors. In this study, we demonstrate that the transcription factor, GLIS similar 3 (GLIS3), which has been implicated in several neurodegenerative diseases, is highly expressed in astrocytes, and is required for the efficient differentiation of human NPCs into astrocytes. Loss of GLIS3 function greatly impairs astrocytes differentiation, resulting in reduced expression of astrocyte markers, whereas expression of exogenous GLIS3 restores the induction of astrocyte specific genes indicating a critical role for GLIS3 in astrocyte differentiation. Integrated transcriptomic and cistromic analyses revealed that GLIS3 directly regulates the transcription of several astrocyte-associated genes, including GFAP, SLC1A2, NFIA, and ATF3, in coordination with lineage-determining factors, such as STAT3, NFIA, and SOX9. We hypothesize that GLIS3 dysfunction disrupts this transcriptional network thereby contributing to astrocyte-associated neurological disorders. Identification of GLIS3 as a key regulator of astrocyte differentiation and gene expression will advance our understanding of its role in neurodegenerative diseases and may provide a new therapeutic target.

Follow Us on

0 comments

Add comment