TLR3 Expression in Villus-Like Enterocytes Drives IFN-III Responses to Enteroviruses

Avatar
Poster
Voice is AI-generated
Connected to paperThis paper is a preprint and has not been certified by peer review

TLR3 Expression in Villus-Like Enterocytes Drives IFN-III Responses to Enteroviruses

Authors

Hare, D.; Coyne, C. B.

Abstract

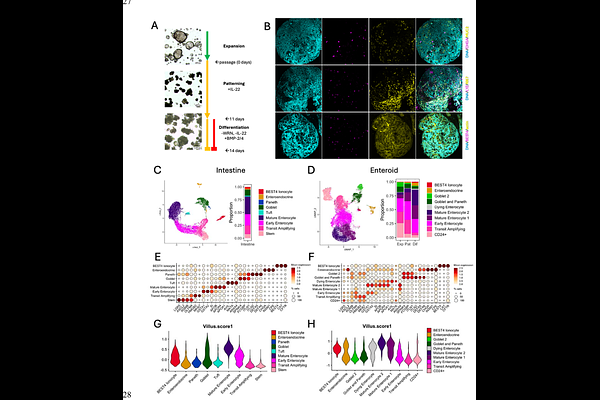
Enteroviruses initiate infection at the intestinal epithelium but can spread systemically to cause severe disease. Although both MDA5 and TLR3 have been implicated in enterovirus sensing, the mechanisms by which the intestinal epithelium detects these viruses remain poorly defined. To address this, we infected human intestinal organoids (enteroids) with echovirus 11 (E11) and compared responses in models differentiated to mimic either crypt-like or villus-like epithelium. Villus-like enteroids produced significantly more type III interferons (IFN-{lambda}s) following E11 infection or treatment with the dsRNA mimetic poly I:C, and exhibited heightened responsiveness to IFN-{lambda} signaling. Single-cell RNA sequencing (scRNA-seq) of infected enteroids revealed that E11 broadly infected epithelial cell types, but IFN-{lambda} expression was largely restricted to mature enterocytes. Notably, enterocyte differentiation was also associated with upregulation of innate immune genes. Using CRISPR-Cas9 knockout enteroids, we found that TLR3 signaling was essential for intestinal IFN-{lambda} responses to E11 infection, whereas loss of MAVS, the adaptor for MDA5, had no effect. Together, these data support a model in which mature enterocytes serve as key sensors of enterovirus infection via TLR3, triggering a localized IFN-{lambda} response that may help restrict viral spread.

Follow Us on

0 comments

Add comment