Transcriptomic timeseries links hepatic gene expression to an early and self-limited systemic response to enteric infection

Avatar
Poster
Voice is AI-generated
Connected to paperThis paper is a preprint and has not been certified by peer review

Transcriptomic timeseries links hepatic gene expression to an early and self-limited systemic response to enteric infection

Authors

Hasegawa, Y.; Osaki, A.; Suzuki, M.; Campbell, I.; Waldor, M. K.

Abstract

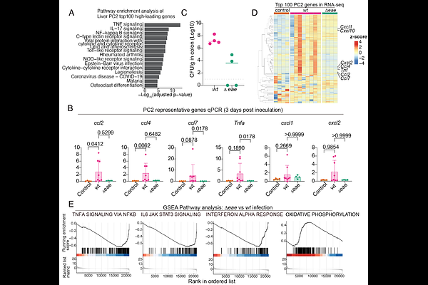
The liver receives microbe and host signals from the intestine via the portal vein, and thus connects the gut to systemic physiology. Homeostatic control of the timing of systemic responses is critical to prevent the expansion and dissemination of gut microbes and to mitigate untoward effects from prolonged systemic inflammation, however these mechanisms remain enigmatic. Here, to determine the role of the liver in coordinating systemic immune responses to enteric infection, matched measurements of global gene expression profiles were collected from the murine liver and intestinal epithelium throughout the course of enteric infection and clearance of Citrobacter rodentium, a mouse model of infectious colitis. These data revealed metabolic suppression in the liver during the peak of infection and a long-lived immune signaling pattern in the colon associated with CD4 and CD8 T cell infiltration that persisted beyond the clearance of infection. Furthermore, an early inflammatory signal was detected in the liver that resolved before the peak of disease and pathogen colonization. This self-limited, early signal depended on the pathogens virulence program and correlated with the timing of a corresponding systemic response, including circulating TNF- and IL-6, key mediators of acute-phase proteins. These results uncover the temporal pattern of hepatic changes in response to the course of intestinal infection and provide correlative evidence that an early pulse of gene expression in the liver coordinates and limits the duration of the systemic acute-phase protein response.

Follow Us on

0 comments

Add comment