Placental prostaglandin signaling disrupts barrier integrity and relays an acute inflammatory signal to the fetus.

Avatar
Poster
Voice is AI-generated
Connected to paperThis paper is a preprint and has not been certified by peer review

Placental prostaglandin signaling disrupts barrier integrity and relays an acute inflammatory signal to the fetus.

Authors

Horackova, H.; Zhao, Q.; Faulkner, S.; Alvarez, J.; Akiz, C.; Liu, Y.; Crosthwait, J.; Dai, W.; Santoyo, D.; Pham-Chang, D.; Bhinderwala, N.; Tagliaferro, T.; Wallace, W.; Walia, S.; Martinovic, J.; Baldauf, C.; Montagne, A.; Bonnin, A.

Abstract

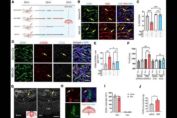
Maternal inflammation during pregnancy is a major risk factor for adverse neurodevelopmental outcomes, yet the mechanisms linking maternal immune activation (MIA) to placenta-fetal brain axis dysfunction remain unclear. Using a poly-(I:C) mouse model, we show that MIA rapidly disrupts placental-blood barrier (PBB) integrity by disrupting pericyte-endothelium coupling within 48 hours, leading to increased placental permeability detected by in vivo MRI. We identify a prostaglandin E2 (PGE2)-dependent pathway involving cyclooxygenase-2 (COX2) and prostaglandin E-synthase (mPGES1) as a key mediator of this effect. Pharmacological inhibition of COX2 prevented MIA-induced structural and functional changes. In vitro explant studies confirmed that PGE2 acts via the EP3 receptor to disrupt pericyte-endothelium interactions, while ex vivo perfusion demonstrated that in addition to its local effects on PBB structure, placenta-derived PGE2 enters the fetal circulation. Finally, similar vascular alterations were observed in human placentas from pregnancies with severe maternal inflammation. These findings reveal a conserved inflammatory mechanism that compromises PBB integrity and may relay signals to the fetal brain, highlighting potential therapeutic targets for neuroprotection during prenatal inflammation.

Follow Us on

0 comments

Add comment