Investigation of autophagy-activating molecules in a glia-specific Spinocerebellar ataxia type model

Avatar
Poster
Voice is AI-generated
Connected to paperThis paper is a preprint and has not been certified by peer review

Investigation of autophagy-activating molecules in a glia-specific Spinocerebellar ataxia type model

Authors

Burjan, T.; Horvath, H.; Illes, E.; Schlett, K.; Bencsik, N.; Kovacs, T.

Abstract

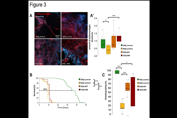
Autophagy is a critical neuroprotective mechanism, the impairment of which can lead to severe neurodegenerative diseases. Spinocerebellar ataxia type 1 (SCA1) is a monogenic neurodegenerative disorder, characterised by the presence of protein aggregates and consequent loss of cellular functions. The expression of mutant Ataxin1 (ATXN1) in glial cells has been demonstrated to induce inflammatory responses and loss of supportive functions, thereby exacerbating neuronal degeneration in SCA1. Autophagic dysfunction has been shown to affect both neurons and glial cells, resulting in widespread pathological consequences. In this work, we aimed to evaluate the efficacy of two small-molecule autophagy activators, AUTEN-67 and AUTEN-99, in models of glia-specific SCA1 in Drosophila. Our results demonstrate that AUTEN-99 has a stronger autophagy enhancing effect, with significantly improved response times and survival rates, compared to untreated ATXN1 mutants. Glia-specific assays in mouse primary hippocampal cultures also confirmed that AUTEN-99 is a more effective activator. Ultimately, co-treatment of neuronal and glial cultures did not reveal any synergistic benefits from combining the two AUTEN compounds compared to single-agent treatment. Our findings contribute to a better understanding of the utility of AUTENs and may help to understand the critical role of autophagy in neurodegenerative diseases.

Follow Us on

0 comments

Add comment