Lung-resident memory B cells maintain allergic IgE responses in the respiratory tract

Avatar
Poster
Voice is AI-generated
Connected to paperThis paper is a preprint and has not been certified by peer review

Lung-resident memory B cells maintain allergic IgE responses in the respiratory tract

Authors

Nelson, A. J.; Bruna, T. K.; Beach, J. R.; Sojka, D. K.; Wu, Y. L.

Abstract

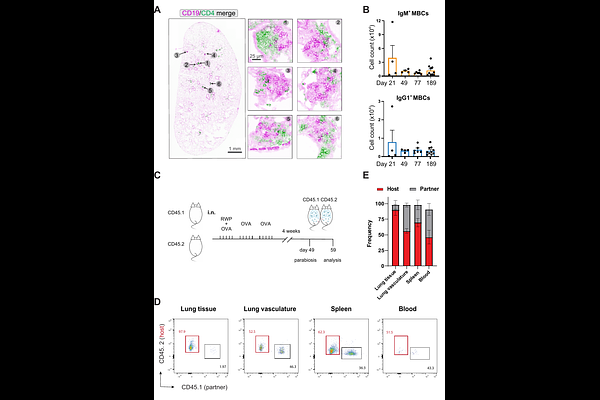
Allergen-specific IgE is a key mediator of allergic asthma. However, the tissue sites and cell types that support IgE production at the mucosa remained undefined. Here, we reveal that inhaled allergens induce the formation of IgG1+ lung-resident memory B cells (MBC) that switch to IgE. Using a mouse reporter for IgE class switch recombination, a requirement for the generation of IgE, we identify lung tissues as a major site of IgE class switching, which is dominated by IgG1+ MBCs and supported by IL-4-producing TH2 cells. This is in sharp contrast to what occurs in the draining lymph nodes where germinal center B cells are the IgE-switching population and TFH cells provide IL-4. By single-cell transcriptomic analyses, we reveal potential mechanisms for the formation of lung-resident MBCs. Altogether, this study identifies the origin of allergen-specific IgE in the respiratory tract and explains how local chronic hypersensitivity is maintained in allergic asthma.

Follow Us on

0 comments

Add comment