Sex-specific plasticity mechanisms mediating fear extinction
Sex-specific plasticity mechanisms mediating fear extinction
Graham, K.; Tuck, J.; O'Brien, G. K.; Webber, L. K.; Drillen, A. L.; Coddington, L. T.; Zhao, X.; Bloss, E. B.
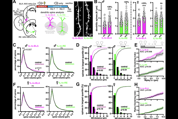
AbstractThere is strong evidence that synaptic plasticity is a critical cellular mechanism underlying learning and memory. Although the forms of synaptic plasticity used by different circuits and cell types vary, a widespread presumption is that the male and female brain has evolved to use the same form of plasticity within the same circuits during performance on the same task. Here, we used complimentary approaches to determine how activity in the mouse frontal cortex supports the extinction of associative memories in a context-dependent manner. While in vivo recordings show that both male and female mice have similar cue-relevant activity patterns and ensemble dynamics in excitatory neurons from the infralimbic cortex (IL) during learning, activity in amygdala-projecting IL neurons was indispensable for extinction memories only in male mice. Likewise, male but not female mice showed evidence for the recruitment of IL by structural remodeling and clustering of dendritic spines on these neurons, and extinction memory impairments were evident only in male mice after projection-specific IL deletion of the glutamate receptor subunit GRIN2B. This work provides strong evidence that synaptic plasticity mechanisms employed during learning and critical for memory retrieval differ between males and females, which undercuts the utility of one-size-fits all therapeutic approaches for mental health conditions in which memory is disrupted.