The dynamics of piRNA expression in Blattella germanica ovaries

Avatar
Poster
Voice is AI-generated
Connected to paperThis paper is a preprint and has not been certified by peer review

The dynamics of piRNA expression in Blattella germanica ovaries

Authors

Pujal, D.; Ylla, G.; Bau, J.; Piulachs, M.-D.

Abstract

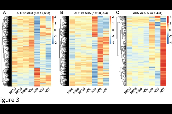
The cockroach Blattella germanica possesses panoistic ovaries, in which oocytes lack nurse cells and therefore need to rely on their own transcriptional activity to support embryogenesis. Ovarian development in this species involves the development of a single basal ovarian follicle (BOF) per gonadotropic cycle, a process strictly regulated by endocrine signals, primarily juvenile hormone and ecdysone, which act at both the transcriptional and translational levels. In addition, transcriptional activity in these ovaries is necessary for both regulating and genome protection, and at this level, PIWI-interacting RNAs (piRNAs) play an essential role. Although insect ovaries are known to be particularly rich in piRNAs, their function in ovary maturation is still not well defined. For this purpose, we characterize the piRNA expression dynamics across seven key developmental and reproductive stages, ranging from late nymphal instars to post-vitellogenic adults. piRNA expression in B. germanica shows coordinated fluctuations. Expression remains stable in previtellogenic ovaries, whereas vitellogenic ovaries show pronounced changes. Moreover, vitellogenic ovaries exhibit reduced piRNA diversity due to strong enrichment of a subset of highly expressed piRNAs. Our data show that although piRNAs predominantly map to transposable elements, particularly LINEs, there is a notable increase in gene-derived piRNAs toward the end of the cycle. Our results suggest regulatory roles of piRNAs in modulating both TEs and mRNAs during BOF maturation, likely related to changes in the follicular cell program.

Follow Us on

0 comments

Add comment