Natural leaf shape variation reveals diverse transcriptional targets of GmJAG1 during soybean leaf development
Natural leaf shape variation reveals diverse transcriptional targets of GmJAG1 during soybean leaf development
Tamang, B. G.; Kramer, C.; Ainsworth, E.
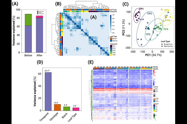
AbstractThe JAGGED transcription factor family regulates lateral organ development across angiosperms. In soybean (Glycine max Merr.), a D9H mutation in the EAR repression motif of GmJAG1 causes a narrow leaflet phenotype and explains over 70% of phenotypic variance in leaf shape. Because this mutation does not affect the zinc finger DNA-binding domain, both alleles bind identical targets but differ in repressor recruitment. Previous studies mapped GmJAG1 binding sites, but the functional targets controlling leaf morphology are uncharacterized. Here, we used comparative transcriptomics across four soybean genotypes with contrasting leaf shape, spanning a developmental time series from shoot apex to mature leaf, and identified 1,567 candidate target genes. GmJAG1 expression was confined to the shoot apex, yet 99.1% of candidate targets maintained differential expression throughout development. We found that neither Kip-Related Protein (KRP) cell cycle inhibitors nor Cyclin-Dependent Kinases (CDKs) showed differential expression despite binding evidence in Arabidopsis. However, D-type cyclins were upregulated in narrow-leaf genotypes suggesting cyclin-mediated rather than KRP-mediated cell cycle regulation in soybean. Pathway analysis revealed enrichment of auxin (1.8-fold, P = 0.02) and salicylic acid (4-fold, P = 0.016) genes among JAG1D9H targets. Filtering by differential expression, binding data, phenotype correlation, and co-expression network membership identified 79 high-confidence targets, including orthologs of NPH3 (phototropin-mediated leaf flattening), MIK2 (cell wall integrity sensing), RD22 (ABA-responsive stress signaling), and SCL23 (GRAS transcription factor in bundle sheath development). These candidates provide targets for functional validation and breeding in legumes.