Droplet-compatible single-cell DNA methylation sequencing with PreTIC

Avatar
Poster
Voice is AI-generated
Connected to paperThis paper is a preprint and has not been certified by peer review

Droplet-compatible single-cell DNA methylation sequencing with PreTIC

Authors

Zhang, S.; Wang, F.; Zhang, Y.; Lee, K.-J.; Engman, C.; He, H.-Z.; Fan, Y.; Zheng, S.-Y.

Abstract

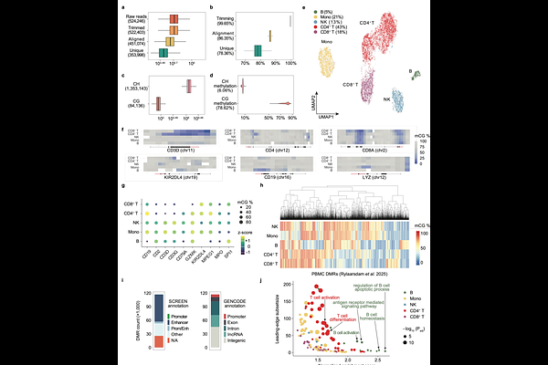
Single-cell DNA methylation sequencing has remained technically specialized due to challenges of interfacing conversion chemistry with droplet microfluidics. We introduce pre-tagmentation in situ conversion (PreTIC), which enables whole-methylome profiling on a commercial droplet platform using off-the-shelf reagents. With PreTIC, we produce over 13,000 single-cell methylomes from fixed frozen cells in two days and resolve cell-specific epigenetic variation in human peripheral blood mononuclear cells.

Follow Us on

0 comments

Add comment