Neuronal feedback loop in the suprachiasmatic nucleus generates robust circadian rhythms

Avatar
Poster
Voice is AI-generated
Connected to paperThis paper is a preprint and has not been certified by peer review

Neuronal feedback loop in the suprachiasmatic nucleus generates robust circadian rhythms

Authors

Wang, M.; Tsuno, Y.; Peng, Y.; Matsui, A.; Maejima, T.; Mieda, M.

Abstract

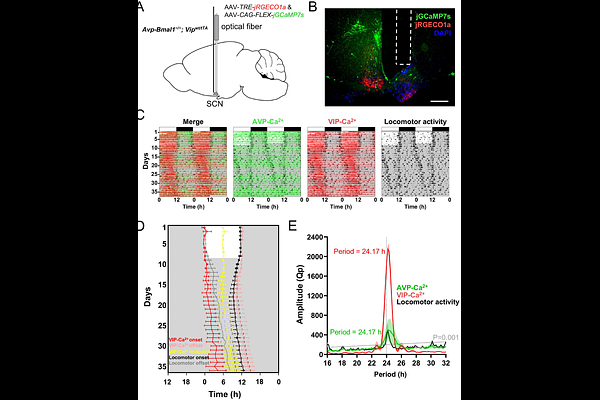
The central circadian clock of the suprachiasmatic nucleus (SCN) is a network consisting of various types of neurons and glial cells, but its mechanism remains elusive. Here, by monitoring cellular calcium rhythms in vivo in vasoactive intestinal polypeptide (VIP)-deficient mice, we show that arginine vasopressin (AVP) neurons intrinsically oscillate with a short period and that VIP amplifies and delays the AVP neuronal rhythm to lengthen its period to ~24 hours. Consistently, the circadian behavior period is shortened and lengthened by VIP receptor disruption and neurotransmission blockade of AVP neurons, respectively. VIP and other neurons occasionally exhibit weak, unstable, long-period calcium rhythms only when AVP neuronal oscillation is attenuated. Together with our previous finding that AVP neurons act as the primary pacesetter cells of the SCN ensemble rhythm, our results indicate that the feedback neuronal circuit of AVP cellular oscillator and VIP peptide signaling is crucial for the robust circadian rhythm.

Follow Us on

0 comments

Add comment