The SAUERKRAUT transposable element acceleratesArabidopsis floral transition

Avatar
Poster
Voice is AI-generated
Connected to paperThis paper is a preprint and has not been certified by peer review

The SAUERKRAUT transposable element acceleratesArabidopsis floral transition

Authors

Dongus, J. A.; Tang, Y. H.; van Driel, A. D.; Schon, M. A.; Pleunis, E. T.; Duijts, K.; Debnath, J.; Koevoets, I. T.; Kokkinopoulou, P.; de Zeeuw, T.; Ortega, S.; Meyer, A. J.; Blok, A. M.; Boesten, R.; Testerink, C.

Abstract

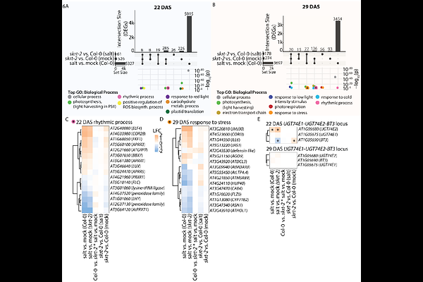
Salt stress alters plant development, including the floral transition, but regulation of timing of flowering by salt is poorly understood at the molecular level. To identify genetic loci regulating the floral transition under high soil salinity, we performed a genome-wide association study (GWAS) in Arabidopsis thaliana and identified natural variation at the UGT74E1-UGT74E2-BT3 (UUB) locus that correlates with bolting time specifically in response to salt stress. Genetic analysis revealed BT3 as a novel repressor of the floral transition in control conditions. Similarly, the putative IBA glycosylases UGT74E1 & UGT74E2 delay the floral transition in control conditions. Furthermore, we identified that IBA homeostasis regulators TOB1 and ECH2/IBR10 play a key role in the floral transition, and that ECH2/IBR10 are required for the early flowering phenotype of the ugt74e1/ugt74e2 double mutant, indicating that UGT74E1 & UGT74E2 delay flowering by altering IBA homeostasis. A pangenome analysis of the UUB locus revealed variation in the occurrence of the DNA transposon SAUERKRAUT (SKRT). CRISPR- mediated SKRT deletion in Col-0 affected gene expression both within and outside the UUB locus and caused a salt-dependent delayed floral transition. The delayed bolting phenotype of the skrt-2 mutant also depends on ECH2/IBR10 function, indicating that SKRT accelerates the floral transition by altering IBA homeostasis. Finally, targeted demethylation of SKRT resulted in delayed floral transition under salt stress. Taken together, our data show a role for SKRT and its DNA methylation levels in the salt-dependent bolting time response in Arabidopsis, revealing a novel molecular mechanism to control flowering in adverse conditions.

Follow Us on

0 comments

Add comment