NLRP3 activators disrupt the endocytic AP2 complex and plasma membrane signaling

Avatar
Poster
Voice is AI-generated
Connected to paperThis paper is a preprint and has not been certified by peer review

NLRP3 activators disrupt the endocytic AP2 complex and plasma membrane signaling

Authors

Ebner, S.; Phulphagar, K. M.; Alvarez, Y.; Juergenliemke, L.; Frechen, F.; Stoetzel, I.; Lovotti, M.; Mangan, M. S. J.; Akbal, A.; Schneberger, N.; Frauenstein, A.; Klein, T.; Swietlik, J. J.; Gansen, B. O.; Fink, D.; Lindner, A. U.; Nguyen, L.; Becher, I.; Walter, J.; Rollheiser, J.; Kudaliyanage, A.; Graetz, L.; Gerken, O. J.; Itzhak, D.; Borner, G. H. H.; Tanzer, M. C.; Duthie, F.; Stahl, R.; Kallabis, S.; Will, D.; Savitski, M. M.; Schroeder, A.; Jantsch, J.; Hagelueken, G.; Legler, D. F.; Mann, M.; Latz, E.; Kiermaier, E.; Wachten, D.; Kostenis, E.; Meissner, F.

Abstract

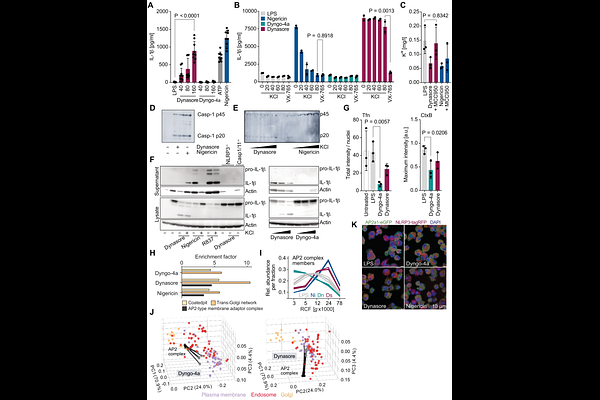
Organellar perturbations are linked to NLRP3 inflammasome activation, however, it remains unclear whether unrelated agonists converge on a common upstream pathway. Here, we traced intracellular organelle and protein movements by differential ultracentrifugation combined with mass spectrometry-based proteomics. We show that NLRP3 activators uniformly disrupt the endocytic Adaptor Protein 2 (AP2) complex, whereas other subcellular rearrangements are stimulus-specific. We discovered Dynasore as a K+ efflux-independent NLRP3 activator that engages this signaling node irrespective of endocytosis inhibition. Pharmacological and genetic perturbation of AP2 renders cells unresponsive to extracellular cues, blunting GPCR signaling, cAMP production, and chemotaxis, thereby enforcing a 'frozen' signaling state that propagates NLRP3 inflammasome activation. Collectively, our study reveals a common surveillance checkpoint linking impaired plasma membrane signaling to the execution of inflammation and cell death.

Follow Us on

0 comments

Add comment