cis- and trans-regulatory factors contributing to divergent activity of the TDH3 promoter in Saccharomyces yeast

Avatar
Poster
Voice is AI-generated
Connected to paperThis paper is a preprint and has not been certified by peer review

cis- and trans-regulatory factors contributing to divergent activity of the TDH3 promoter in Saccharomyces yeast

Authors

Siddiq, M. A.; Kania, H. P.; Brown, N. J.; Wittkopp, P.

Abstract

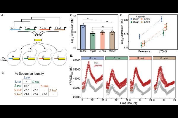
Changes in regulatory sequences controlling the timing and activity of gene products underlie much of natural phenotypic variation. Yet, what these changes are and how they impact gene expression remain largely unknown. To address this question, we investigated how transcriptional activity and homeostatic responsiveness of orthologous promoters of the metabolic gene TDH3 evolved among Saccharomyces yeast. We found that promoter expression level increased specifically in the S. cerevisiae lineage and that a substantial part of this increase was caused by genetic variants located between the well-characterized, conserved binding sites for two direct transcriptional regulators. These nucleotide changes altered the promoters' expression levels while leaving the expression dynamics conserved. Further, the effects of these nucleotide changes were only seen in the presence of a third transcription factor, TYE7p, which is recruited by the other transcription factors through protein-protein interactions. These results suggest that the cis-regulatory changes act through their influence on the collective assembly/activation of the transcription factors, and that changes acting through such a mechanism can allow distinct parts of gene expression, such as expression level and dynamics, to be tuned separately.

Follow Us on

0 comments

Add comment