Dissecting the molecular triggers of early and late long-term potentiation
Dissecting the molecular triggers of early and late long-term potentiation
Wang, R.; Schweizer, M.; Ponimaskine, K.; Schulze, C.; Gee, C. E.; Oertner, T. G.
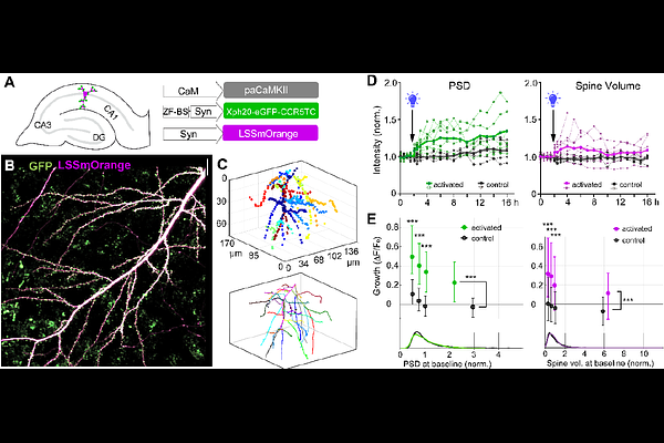
AbstractThe brain stores information by changing the strength of its synapses, a process that has at least two phases: Late long-term potentiation (L-LTP) is thought to result from the consolidation of early LTP (E-LTP), just as long-term memory requires the prior establishment of short-term memory. Recently, inhibitory avoidance experiments under CaMKII inhibition have challenged this notion, demonstrating long-term fear memory without measurable short-term memory. Here we use optogenetic activation and inhibition of CaMKII during induction of spike-timing-dependent potentiation (tLTP) to dissect the signaling pathways. While CaMKII activation in CA1 neurons was sufficient to induce E-LTP, growth of the postsynaptic density and spine neck expansion, we found that CaMKII-induced LTP does not give rise to L-LTP. Conversely, inhibition of CaMKII during tLTP induction prevented E-LTP, but FOS and L-LTP were still expressed, driven by CaMKK and PKM{zeta}. Thus, both long-term memory and L-LTP form in the absence of CaMKII activation.