Epithelial MHC II antigen presentation dynamically informs intestinal homeostasis and injury

Avatar
Poster
Voice is AI-generated
Connected to paperThis paper is a preprint and has not been certified by peer review

Epithelial MHC II antigen presentation dynamically informs intestinal homeostasis and injury

Authors

Holiar, V.; Rudenko, V.; Weller, C.; Naumova, M.; Lebon, S.; Canella, M.; Busko, P.; Sarusi-Portuguez, A.; Shalit, T.; Habshush Menachem, A.; Adir, I.; Petrover, Z.; Greenberg, P.; Katina, C.; Gradchenko, P.; Toval, B.; Yissachar, N.; Sagi, I.; Tzahor, E.; Levin, Y.; Samuels, Y.; Biton, M.

Abstract

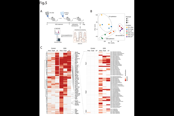
The intestinal epithelium plays a pivotal role in balancing immune tolerance and inflammation, yet how it communicates tissue state to the adaptive immune system remains unclear. Here, we show that intestinal epithelial cells (IECs) encode tissue identity and injury into the major histocompatibility complex class II (MHC II) ligandome. We employed integrated single cell transcriptomics, quantitative proteomics, and high-depth in vivo immunopeptidomics to map the MHC class II self-peptidome of the mouse small intestine across epithelial and immune compartments. Mature enterocytes and intestinal stem cells (ISCs) emerged as the dominant epithelial antigen-presenting cells (APCs), displaying a compartmentalized repertoire of endogenous self-immunopeptides reflecting epithelial differentiation and function. Disruption of epithelial MHC II expression led to loss of antigenic compartmentalization, immune infiltration, extracellular matrix remodeling, and emergence of inflammation-associated immune ligands, demonstrating that epithelial MHC II is required to maintain homeostasis. Functionally, a subset of ISC-derived self-immunopeptides preferentially promotes regulatory CD4 T cell responses, linking epithelial antigen presentation and peripheral tolerance. During gut inflammation, the epithelial MHC II landscape shifted toward damage-associated antigens. Together, these findings establish epithelial MHC II presentation as a context-dependent tissue-immune communication system that promotes tolerance in homeostasis and alerts to tissue injury during inflammation.

Follow Us on

0 comments

Add comment