A FZD4/LRP5 agonist restores pericyte coverage and vascular integrity by increasing PDGFB signaling

Avatar
Poster
Voice is AI-generated
Connected to paperThis paper is a preprint and has not been certified by peer review

A FZD4/LRP5 agonist restores pericyte coverage and vascular integrity by increasing PDGFB signaling

Authors

Levey, J.; Howe, M.; Douglas, K.; Odame, E.; Rajvansh, N.; Jo, H.-N.; Zhang, L.; Chung, C.; Roehrich, H.; Seshagiri, S.; Angers, S.; Chen, Z.; Junge, H. J.

Abstract

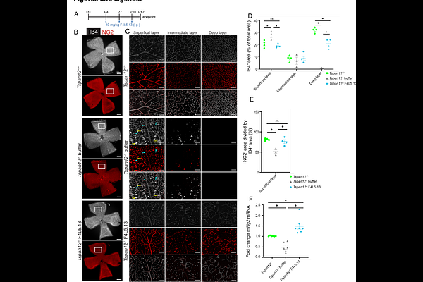
Pericytes, specialized mural cells of capillaries, fulfill crucial physiological functions including promoting endothelial barrier function and regulating angiogenesis. Pericyte loss or dysfunction represents a central pathological feature in diabetic retinopathy (DR) and is increasingly recognized in neurodegenerative diseases as well as in poor stroke outcomes, underscoring an urgent need for therapies that restore pericyte function or promote their regeneration. Here, we utilized a Frizzled4 (FZD4) and Low-Density Lipoprotein Receptor-Related Protein 5 (LRP5) agonist antibody (F4L5.13) to investigate the functional consequences of mimicking beta-catenin-dependent signaling in CNS endothelial cells (ECs), which is physiologically induced by Norrin or WNT7A/B. In platelet-derived growth factor subunit B (Pdgfb) EC-specific knockout (ECKO) mice, a model of severe developmental pericyte deficiency with secondary blood-retina barrier (BRB) defects and hemorrhages, F4L5.13 significantly promoted retinal pericyte/mural cell proliferation and coverage, improved BRB function, reduced hemorrhages, and normalized vascular morphology. F4L5.13 restored Pdgfb mRNA expression levels from non-recombined cells in Pdgfb ECKO retinas. These findings highlight interactions of beta-catenin-dependent signaling and PDGFB production, identify a key pharmacodynamic action of F4L5.13 distinct from anti-VEGF therapies, and suggest that FZD4/LRP5 agonists may have uses as a regenerative pharmacology approach that promotes pericyte coverage in the neurovascular unit.

Follow Us on

0 comments

Add comment