GW4869 depletes macrophages and increases number of extracellular vesicles in murine peritoneal cavity fluid

Avatar
Poster
Voice is AI-generated
Connected to paperThis paper is a preprint and has not been certified by peer review

GW4869 depletes macrophages and increases number of extracellular vesicles in murine peritoneal cavity fluid

Authors

Gudbergsson, J. M.; Gobira, P. H.; Grassi-Oliveira, R.; Etzerodt, A.

Abstract

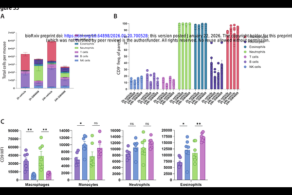
Pharmacological approaches to inhibit extracellular vesicle (EV) release in vivo are increasingly used, although the effects of such compounds on local cellular environments are not fully understood. In this study, we examined the impact of intraperitoneal (i.p.) administration of the neutral sphingomyelinase inhibitor GW4869 on EV levels in the peritoneal cavity. Repeated GW4869 i.p. injections elicited a marked local inflammatory response, reduced peritoneal macrophage numbers, and paradoxically increased EV concentrations 24 hours after treatment. Independent macrophage depletion reproduced this rise in EV levels, indicating that macrophage loss and associated cellular remodeling contribute substantially to EV accumulation. These observations indicate that GW4869 can perturb local immune homeostasis in vivo, a confound that must be considered when using this compound as a putative selective inhibitor of EV release.

Follow Us on

0 comments

Add comment