GABA-induced Ca2+ signaling in the primary cilium of neurons

Avatar
Poster
Voice is AI-generated
Connected to paperThis paper is a preprint and has not been certified by peer review

GABA-induced Ca2+ signaling in the primary cilium of neurons

Authors

Sanchez, G.; Sodergren, M.; Maurya, D. K.; Gronbladh, A.; Lindskog, M.; Idevall-Hagren, O.

Abstract

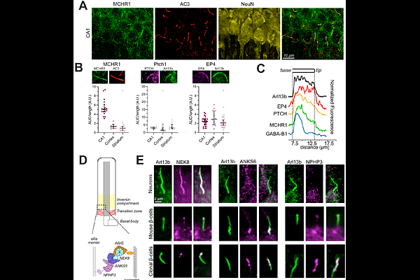
The complex signaling processing in neurons requires establishment of autonomous compartments. The compartment that is unique for neurons and crucial for neuron-neuron signaling is the synapse. Another compartment, that neurons share with all other cells in the body, is the primary cilium. The primary cilium is a solitary organelle, present in almost every neuronal cell type, that extends into the extracellular space for detection of signals. Several GPCRs have been identified as ciliary receptors, and here we show that the metabotropic GABA receptor subtype 1 localizes to primary cilia of neurons across different regions of the mouse brain and that activation of these receptors initiates Ca2+ signaling that is restricted to this organelle. The excitatory nature of GABAergic signaling in primary cilia is opposite to GABA action in other neuronal domains, indicating distinct modes of action of this universal inhibitory neurotransmitter even within the same neuron.

Follow Us on

0 comments

Add comment