Quantitative comparison of fluorescent reporters by FCS excitation scan

Avatar
Poster
Voice is AI-generated
Connected to paperThis paper is a preprint and has not been certified by peer review

Quantitative comparison of fluorescent reporters by FCS excitation scan

Authors

Schneider, F.; Trinh, L. A.; Fraser, S. E.

Abstract

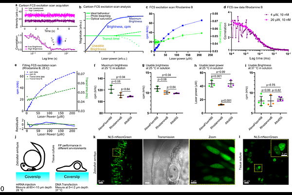
Fluorescent reporters such as fluorescent proteins or chemigenetic indicators are indispensable tools for studying biological processes using light microscopy. Choosing an appropriate fluorescent tag is a crucial step in experimental design not only for imaging but also for quantitative measurements such as fluorescence fluctuation spectroscopy. Two key parameters should be considered: Fluorescent brightness and photo-bleaching. Change to fluorescence intensity due to photobleaching is relatively easy to assess in different biological environments, while brightness is more elusive. Here, we develop and employ a fluorescence correlation spectroscopy (FCS) based excitation scan assay that determines fluorescent protein performance and validate it in tissue culture and zebrafish embryos. We employ our FCS pipeline to compare a set of 10 established fluorescent proteins as well as HALO and SNAP tags for both cellular imaging and measurements of diffusion dynamics with FCS. We show that mNeonGreen outperforms mEGFP in tissue culture and zebrafish embryos. We also compare StayGold variants against other green fluorescent proteins and chemigenetic reporters in tissue culture. Overall, we present a broadly applicable approach for determining fluorescent reporter brightness in the living system of interest.

Follow Us on

0 comments

Add comment