Positron Emission Tomography of CD47/SIRPα Axis and Image-Informed Therapeutic Design

Avatar
Poster
Voice is AI-generated
Connected to paperThis paper is a preprint and has not been certified by peer review

Positron Emission Tomography of CD47/SIRPα Axis and Image-Informed Therapeutic Design

Authors

Need, E. D.; Singh, N.; Berndt, A.; Shelton, A.; Cheshier, S. H.; Goel, S.; Shi, S.

Abstract

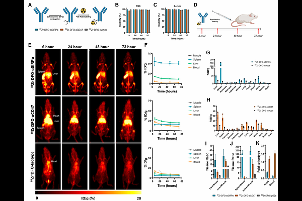
CD47/SIRP immune axis is of substantial clinical interest for innate cancer immunotherapy. Development on this axis has largely focused on monoclonal antibody agents and combination therapy strategies. Clinical use is challenging due to dose limiting side effects and severe anemia. Better understanding of the whole-body dynamics of CD47/SIRP can be used to improve the developmental and therapeutic strategies targeting this axis. Herein, we developed anti-CD47 and anti-SIRP radiotracers with good yields and stability. CD47/SIRP biodistribution showed consistent whole-body results in healthy and colorectal cancer (CT26) allograft mice, demonstrating significant uptake in normal organs liver and spleen in addition to tumor accumulation of these agents. Enhancing immunogenicity via low-dose radiotherapy had no impact on over-all biodistribution but caused small, significant changes for anti-SIRP tumor uptake. Antibody PEGylation of the anti-SIRP tracer was further able to modify the whole-body distribution and reduce splenic uptake. These findings suggest that SIRP targeted agents may benefit from co-therapies and drug delivery systems to optimize tumor uptake. Our work highlights the importance of in vivo molecular imaging in addition to in vitro and ex vivo assays when evaluating therapeutic designs.

Follow Us on

0 comments

Add comment