Galectin-8 regulates primary cilium in hypothalamic neurons through anL-type calcium channel/Aurora kinaseA/HDAC6 pathway impacting body energy balance
Galectin-8 regulates primary cilium in hypothalamic neurons through anL-type calcium channel/Aurora kinaseA/HDAC6 pathway impacting body energy balance
Herrera-Cid, C. R.; Hernandez, M. P.; Pinto, D.; Aranguiz, A.; Perez-Molina, F.; Vivero, A.; Cortes-Diaz, D.; Jara, C.; Espinoza, S.; Soza, A.; Tapia-Rojas, C.; Kerr, B.; Morselli, E.; Gonzalez, A.
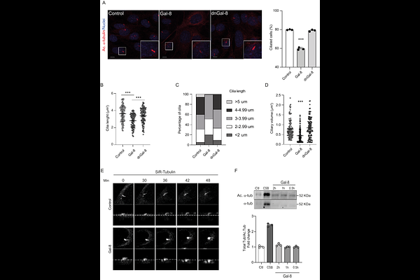
AbstractFood intake, energy expenditure, and metabolic homeostasis depend on hypothalamic neuronal responses to peripheral signals such as leptin, involving the primary cilium (PC). The PC is crucial for signal transduction and is dynamically regulated through assembly/disassembly or reabsorption of its microtubule-based axoneme. Absence or shortening of the PC is associated with obesity and type 2 diabetes. In other cellular systems, PC reabsorption is primarily regulated by calcium-mediated activation of the Aurora kinase A (AurkA)/histone deacetylase 6 (HDAC6) axis, which promotes axonemal disassembly. Here, we explore the role of Galectin-8 (Gal-8), a glycan-binding protein, in regulating PC structure and signaling related to metabolic parameters in hypothalamic neurons. METHODS: Gal-8 effects were assessed in hypothalamic Clu-177 cells by analyzing PC presence and length using immunofluorescence, PC dynamics and intracellular calcium changes by live-cell imaging, activation of FAK, Src, AurkA, HDAC6, and STAT3 by immunoblotting, and Gal-8 interactions with {beta}1-integrins by pull-down assays. Gal-8 knockout (KO) mice were used to evaluate PC length in hypothalamic neurons, metabolic phenotype, and responses to intranasal Gal-8 administration. RESULTS: Gal-8-KO mice showed longer PC in hypothalamic neurons, increased STAT3 activation, decreased body weight and food intake, improved glucose tolerance, increased locomotor activity, and a glycolytic respiratory exchange rate (RER). Daily intranasal Gal-8 administration for 4 days restored hypothalamic PC length, STAT3 signaling, and RER in Gal-8-KO mice to levels comparable to wild-type (WT) mice. In Clu-177 cells, Gal-8 induced PC reabsorption and reduced responsiveness to leptin signaling toward STAT3 activation. PC reabsorption involves glycan-mediated Gal-8 interactions with 5{beta}1 and 3{beta}1 integrins, activation of FAK and Src leading to calcium influx through L-type calcium channels (LTCC), and subsequent activation of the AurkA/HDAC6 axis. CONCLUSIONS: Endogenous Gal-8 is required to maintain PC structure and leptin signaling in hypothalamic neurons, thereby impacting body weight, energy balance, and glucose homeostasis. This mechanism involves calcium influx via LTCC downstream of 1-integrin/FAK/Src signaling and subsequent activation of the AurkA/HDAC6 axis.