Non-canonical signaling mechanisms of short-chain fatty acid receptors in glucagon-like peptide-1 (GLP-1) releasing enteroendocrine cells

Avatar
Poster
Voice is AI-generated
Connected to paperThis paper is a preprint and has not been certified by peer review

Non-canonical signaling mechanisms of short-chain fatty acid receptors in glucagon-like peptide-1 (GLP-1) releasing enteroendocrine cells

Authors

Masse, K. E.; Lee, B. N.; Wu, H.; Han, J.; Larraufie, P.; Reimann, F.; Gribble, F. M.; Lu, V. B.

Abstract

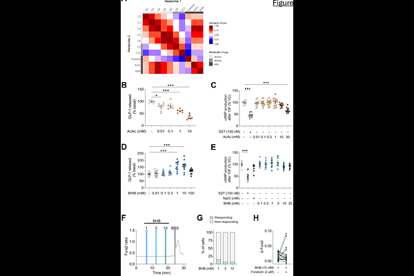
Objectives Free fatty acid receptors 2 and 3 (FFA2 and FFA3) are activated by nutrient-derived metabolites such as short-chain fatty acids (SCFAs) and ketone bodies, produced by the gut microbiota and host, respectively. This study aimed to investigate the intracellular signaling pathways recruited in glucagon-like peptide-1 (GLP-1) releasing enteroendocrine cells following activation of FFA2 and FFA3 to resolve the impact of nutrient status on enteroendocrine cell function. Methods Experiments were performed using primary mouse colonic cultures and the mouse enteroendocrine cell line, GLUTag cells. Expression analysis by bulk RNA sequencing was used to determine expression of FFA2 and FFA3 in GLP-1 releasing cells. Measurement of GLP-1 secretion by sandwich ELISA was used to assess enteroendocrine cell function. Live-cell measurements of intracellular calcium and cAMP levels were performed to assess canonical second messenger signaling pathways. Results A SCFA mixture stimulated GLP-1 secretion from both primary mouse colonic cultures and GLUTag cells. In GLUTag cells, the FFA2 ligand 4-CMTB inhibited GLP-1 release independent of Gq- and Gi-signaling as neither YM-254890 (Gq inhibitor) nor pertussis toxin (Gi-uncoupler) altered its effect. However, 4-CMTB did elevate cAMP levels, suggesting an indirect mechanism for the increase in cAMP production. Stimulation of FFA2 with the Gi-biased ligand AZ1729 or the ketone body acetoacetate inhibited GLP-1 release and cAMP accumulation. AZ1729 was insensitive to pertussis toxin and OZITX, supporting atypical FFA2 signaling. Stimulation of FFA3 with AR420626 or the ketone body {beta}-hydroxybutyrate increased GLP-1 secretion from GLUTag cells, an effect that was not mediated by cAMP production. AR420626, but not {beta}-hydroxybutyrate increased intracellular calcium levels. Conclusions Overall, activation of FFA2 inhibited secretory function in GLP-1-releasing enteroendocrine cells, whereas activation of FFA3 stimulated GLP-1 secretion via distinct intracellular signaling mechanisms.

Follow Us on

0 comments

Add comment